Skip to content

Conversation

@jachymb
Copy link

@jachymb jachymb commented Mar 4, 2025

Summary

This is my take on the request #3133 I created a while ago.

The Generalized normal distribution a.k.a. exponential power distribution generalizes the normal, Laplace (double exponential) and in limit also uniform distribution. This makes it an interesting prior choice as it generalizes the corresponding MAP regularization coefficient to L_p norm and can also be interesting to model noise in regression problems for basically the same reasons.

This is my first attempt at implementing a distribution to STAN, I tried to follow the guide https://mc-stan.org/math/md_doxygen_2contributor__help__pages_2adding__new__distributions.html but there are likely some problems, so I welcome any comments.

So far I implemented only the lpdf, if other files like lcdf etc are strictly required, please let me know.

Tests

I added one test file analogical to the one for normal distribution.

Side Effects

I included some very minor code polishing to the related normal and double exponential distributions (I used those as a starting point) which shouldn't do anything and can be discarded if undesired.

Release notes

Added generalized_normal_lpdf

Checklist

  • Copyright holder: Me

    The copyright holder is typically you or your assignee, such as a university or company. By submitting this pull request, the copyright holder is agreeing to the license the submitted work under the following licenses:
    - Code: BSD 3-clause (https://opensource.org/licenses/BSD-3-Clause)
    - Documentation: CC-BY 4.0 (https://creativecommons.org/licenses/by/4.0/)

  • the basic tests are passing

    • unit tests pass (to run, use: ./runTests.py test/unit)
    • header checks pass, (make test-headers)
    • dependencies checks pass, (make test-math-dependencies)
    • docs build, (make doxygen)
    • code passes the built in C++ standards checks (make cpplint)
  • the code is written in idiomatic C++ and changes are documented in the doxygen

  • the new changes are tested

@andrjohns
Copy link
Collaborator

Thanks for this! Can you remove the changes to the normal and double_exponential if they're unrelated? Feel free to open a separate PR for them afterwards though!

@stan-buildbot
Copy link
Contributor


Name Old Result New Result Ratio Performance change( 1 - new / old )
arma/arma.stan 0.46 0.44 1.04 3.47% faster
low_dim_corr_gauss/low_dim_corr_gauss.stan 0.01 0.01 1.07 6.3% faster
gp_regr/gen_gp_data.stan 0.03 0.03 1.03 2.55% faster
gp_regr/gp_regr.stan 0.11 0.11 1.05 4.91% faster
sir/sir.stan 80.75 78.51 1.03 2.76% faster
irt_2pl/irt_2pl.stan 5.32 4.88 1.09 8.26% faster
eight_schools/eight_schools.stan 0.06 0.06 1.03 3.26% faster
pkpd/sim_one_comp_mm_elim_abs.stan 0.28 0.29 0.96 -4.31% slower
pkpd/one_comp_mm_elim_abs.stan 21.42 21.52 1.0 -0.47% slower
garch/garch.stan 0.61 0.55 1.12 10.83% faster
low_dim_gauss_mix/low_dim_gauss_mix.stan 3.03 3.14 0.96 -3.7% slower
arK/arK.stan 2.02 2.01 1.01 0.77% faster
gp_pois_regr/gp_pois_regr.stan 3.2 3.11 1.03 2.74% faster
low_dim_gauss_mix_collapse/low_dim_gauss_mix_collapse.stan 10.02 9.49 1.06 5.22% faster
performance.compilation 208.8 212.05 0.98 -1.56% slower
Mean result: 1.0299123921756848

Jenkins Console Log
Blue Ocean
Commit hash: 0f8dd4fc4b9973d67f612f68473daae100089e5c


Machine information No LSB modules are available. Distributor ID: Ubuntu Description: Ubuntu 20.04.3 LTS Release: 20.04 Codename: focal

CPU:
Architecture: x86_64
CPU op-mode(s): 32-bit, 64-bit
Byte Order: Little Endian
Address sizes: 46 bits physical, 48 bits virtual
CPU(s): 80
On-line CPU(s) list: 0-79
Thread(s) per core: 2
Core(s) per socket: 20
Socket(s): 2
NUMA node(s): 2
Vendor ID: GenuineIntel
CPU family: 6
Model: 85
Model name: Intel(R) Xeon(R) Gold 6148 CPU @ 2.40GHz
Stepping: 4
CPU MHz: 2400.000
CPU max MHz: 3700.0000
CPU min MHz: 1000.0000
BogoMIPS: 4800.00
Virtualization: VT-x
L1d cache: 1.3 MiB
L1i cache: 1.3 MiB
L2 cache: 40 MiB
L3 cache: 55 MiB
NUMA node0 CPU(s): 0,2,4,6,8,10,12,14,16,18,20,22,24,26,28,30,32,34,36,38,40,42,44,46,48,50,52,54,56,58,60,62,64,66,68,70,72,74,76,78
NUMA node1 CPU(s): 1,3,5,7,9,11,13,15,17,19,21,23,25,27,29,31,33,35,37,39,41,43,45,47,49,51,53,55,57,59,61,63,65,67,69,71,73,75,77,79
Vulnerability Gather data sampling: Mitigation; Microcode
Vulnerability Itlb multihit: KVM: Mitigation: VMX disabled
Vulnerability L1tf: Mitigation; PTE Inversion; VMX conditional cache flushes, SMT vulnerable
Vulnerability Mds: Mitigation; Clear CPU buffers; SMT vulnerable
Vulnerability Meltdown: Mitigation; PTI
Vulnerability Mmio stale data: Mitigation; Clear CPU buffers; SMT vulnerable
Vulnerability Reg file data sampling: Not affected
Vulnerability Retbleed: Mitigation; IBRS
Vulnerability Spec rstack overflow: Not affected
Vulnerability Spec store bypass: Mitigation; Speculative Store Bypass disabled via prctl
Vulnerability Spectre v1: Mitigation; usercopy/swapgs barriers and __user pointer sanitization
Vulnerability Spectre v2: Mitigation; IBRS; IBPB conditional; STIBP conditional; RSB filling; PBRSB-eIBRS Not affected; BHI Not affected
Vulnerability Srbds: Not affected
Vulnerability Tsx async abort: Mitigation; Clear CPU buffers; SMT vulnerable
Flags: fpu vme de pse tsc msr pae mce cx8 apic sep mtrr pge mca cmov pat pse36 clflush dts acpi mmx fxsr sse sse2 ss ht tm pbe syscall nx pdpe1gb rdtscp lm constant_tsc art arch_perfmon pebs bts rep_good nopl xtopology nonstop_tsc cpuid aperfmperf pni pclmulqdq dtes64 monitor ds_cpl vmx smx est tm2 ssse3 sdbg fma cx16 xtpr pdcm pcid dca sse4_1 sse4_2 x2apic movbe popcnt tsc_deadline_timer aes xsave avx f16c rdrand lahf_lm abm 3dnowprefetch cpuid_fault epb cat_l3 cdp_l3 invpcid_single pti intel_ppin ssbd mba ibrs ibpb stibp tpr_shadow vnmi flexpriority ept vpid ept_ad fsgsbase tsc_adjust bmi1 hle avx2 smep bmi2 erms invpcid rtm cqm mpx rdt_a avx512f avx512dq rdseed adx smap clflushopt clwb intel_pt avx512cd avx512bw avx512vl xsaveopt xsavec xgetbv1 xsaves cqm_llc cqm_occup_llc cqm_mbm_total cqm_mbm_local dtherm ida arat pln pts hwp hwp_act_window hwp_epp hwp_pkg_req pku ospke md_clear flush_l1d arch_capabilities

G++:
g++ (Ubuntu 9.4.0-1ubuntu1~20.04) 9.4.0
Copyright (C) 2019 Free Software Foundation, Inc.
This is free software; see the source for copying conditions. There is NO
warranty; not even for MERCHANTABILITY or FITNESS FOR A PARTICULAR PURPOSE.

Clang:
clang version 10.0.0-4ubuntu1
Target: x86_64-pc-linux-gnu
Thread model: posix
InstalledDir: /usr/bin

@jachymb
Copy link
Author

jachymb commented Mar 5, 2025

I discarded any changes to the existing distributions

@stan-buildbot
Copy link
Contributor


Name Old Result New Result Ratio Performance change( 1 - new / old )
arma/arma.stan 0.38 0.37 1.05 4.89% faster
low_dim_corr_gauss/low_dim_corr_gauss.stan 0.01 0.01 1.08 7.17% faster
gp_regr/gen_gp_data.stan 0.03 0.02 1.06 5.24% faster
gp_regr/gp_regr.stan 0.1 0.09 1.05 4.92% faster
sir/sir.stan 71.8 72.4 0.99 -0.84% slower
irt_2pl/irt_2pl.stan 4.26 4.71 0.9 -10.64% slower
eight_schools/eight_schools.stan 0.06 0.06 0.99 -0.62% slower
pkpd/sim_one_comp_mm_elim_abs.stan 0.26 0.27 0.95 -5.82% slower
pkpd/one_comp_mm_elim_abs.stan 19.62 20.31 0.97 -3.53% slower
garch/garch.stan 0.45 0.49 0.92 -9.18% slower
low_dim_gauss_mix/low_dim_gauss_mix.stan 2.73 2.88 0.95 -5.67% slower
arK/arK.stan 1.82 1.92 0.95 -5.27% slower
gp_pois_regr/gp_pois_regr.stan 2.88 2.99 0.96 -3.79% slower
low_dim_gauss_mix_collapse/low_dim_gauss_mix_collapse.stan 9.92 9.15 1.08 7.8% faster
performance.compilation 187.0 189.61 0.99 -1.39% slower
Mean result: 0.9921627173252643

Jenkins Console Log
Blue Ocean
Commit hash: 0f8dd4fc4b9973d67f612f68473daae100089e5c


Machine information No LSB modules are available. Distributor ID: Ubuntu Description: Ubuntu 20.04.3 LTS Release: 20.04 Codename: focal

CPU:
Architecture: x86_64
CPU op-mode(s): 32-bit, 64-bit
Byte Order: Little Endian
Address sizes: 46 bits physical, 48 bits virtual
CPU(s): 80
On-line CPU(s) list: 0-79
Thread(s) per core: 2
Core(s) per socket: 20
Socket(s): 2
NUMA node(s): 2
Vendor ID: GenuineIntel
CPU family: 6
Model: 85
Model name: Intel(R) Xeon(R) Gold 6148 CPU @ 2.40GHz
Stepping: 4
CPU MHz: 2400.000
CPU max MHz: 3700.0000
CPU min MHz: 1000.0000
BogoMIPS: 4800.00
Virtualization: VT-x
L1d cache: 1.3 MiB
L1i cache: 1.3 MiB
L2 cache: 40 MiB
L3 cache: 55 MiB
NUMA node0 CPU(s): 0,2,4,6,8,10,12,14,16,18,20,22,24,26,28,30,32,34,36,38,40,42,44,46,48,50,52,54,56,58,60,62,64,66,68,70,72,74,76,78
NUMA node1 CPU(s): 1,3,5,7,9,11,13,15,17,19,21,23,25,27,29,31,33,35,37,39,41,43,45,47,49,51,53,55,57,59,61,63,65,67,69,71,73,75,77,79
Vulnerability Gather data sampling: Mitigation; Microcode
Vulnerability Itlb multihit: KVM: Mitigation: VMX disabled
Vulnerability L1tf: Mitigation; PTE Inversion; VMX conditional cache flushes, SMT vulnerable
Vulnerability Mds: Mitigation; Clear CPU buffers; SMT vulnerable
Vulnerability Meltdown: Mitigation; PTI
Vulnerability Mmio stale data: Mitigation; Clear CPU buffers; SMT vulnerable
Vulnerability Reg file data sampling: Not affected
Vulnerability Retbleed: Mitigation; IBRS
Vulnerability Spec rstack overflow: Not affected
Vulnerability Spec store bypass: Mitigation; Speculative Store Bypass disabled via prctl
Vulnerability Spectre v1: Mitigation; usercopy/swapgs barriers and __user pointer sanitization
Vulnerability Spectre v2: Mitigation; IBRS; IBPB conditional; STIBP conditional; RSB filling; PBRSB-eIBRS Not affected; BHI Not affected
Vulnerability Srbds: Not affected
Vulnerability Tsx async abort: Mitigation; Clear CPU buffers; SMT vulnerable
Flags: fpu vme de pse tsc msr pae mce cx8 apic sep mtrr pge mca cmov pat pse36 clflush dts acpi mmx fxsr sse sse2 ss ht tm pbe syscall nx pdpe1gb rdtscp lm constant_tsc art arch_perfmon pebs bts rep_good nopl xtopology nonstop_tsc cpuid aperfmperf pni pclmulqdq dtes64 monitor ds_cpl vmx smx est tm2 ssse3 sdbg fma cx16 xtpr pdcm pcid dca sse4_1 sse4_2 x2apic movbe popcnt tsc_deadline_timer aes xsave avx f16c rdrand lahf_lm abm 3dnowprefetch cpuid_fault epb cat_l3 cdp_l3 invpcid_single pti intel_ppin ssbd mba ibrs ibpb stibp tpr_shadow vnmi flexpriority ept vpid ept_ad fsgsbase tsc_adjust bmi1 hle avx2 smep bmi2 erms invpcid rtm cqm mpx rdt_a avx512f avx512dq rdseed adx smap clflushopt clwb intel_pt avx512cd avx512bw avx512vl xsaveopt xsavec xgetbv1 xsaves cqm_llc cqm_occup_llc cqm_mbm_total cqm_mbm_local dtherm ida arat pln pts hwp hwp_act_window hwp_epp hwp_pkg_req pku ospke md_clear flush_l1d arch_capabilities

G++:
g++ (Ubuntu 9.4.0-1ubuntu1~20.04) 9.4.0
Copyright (C) 2019 Free Software Foundation, Inc.
This is free software; see the source for copying conditions. There is NO
warranty; not even for MERCHANTABILITY or FITNESS FOR A PARTICULAR PURPOSE.

Clang:
clang version 10.0.0-4ubuntu1
Target: x86_64-pc-linux-gnu
Thread model: posix
InstalledDir: /usr/bin

@jachymb
Copy link
Author

jachymb commented Mar 5, 2025

Sorry for a broken PR, I believed the tests pass, but apparently I made some mistake when running the tests locally.

Would appreciate any help deciphering the error messages, it doesn't seem very understandable what the problem is exactly to me. But apparently it somehow has to do with the distribution being possibly non-differentiable at mu=y.

The suspect line is:

sign(diff) * beta_val * pow(scaled_abs_diff, beta_val - 1) * inv_alpha

In case when mu=y, we get:

sign(0) * beta_val * pow(0, beta_val - 1) * inv_alpha

which I think should evaluate to 0, and also when beta=1

sign(0) * 1 * pow(0, 0) * inv_alpha

should also evaluate to 0 I would expect? Is pow(0,0) actually undefined in STAN math? And what would be the recommended technique for special-case handling?

@WardBrian
Copy link
Member

Sorry for a broken PR, I believed the tests pass, but apparently I made some mistake when running the tests locally.

No worries! It's often quite a miracle when these things pass first try.

You can run the exact test that is given issues locally by running python runTests.py -j4 test/prob/generalized_normal/generalized_normal_0*_test.cpp

Is pow(0,0) actually undefined in STAN math?

It's defined (#3031), but it's not twice differentiable: #2993 (comment), which I believe is the problem here. This second comment is by @andrjohns who can probably also give you suggestions about what to do in this case.

It's possible that what you're doing in the code is fine and you just need to have the test call it somewhere else where it will be better behaved

@jachymb
Copy link
Author

jachymb commented Mar 6, 2025

OK, so it may be just a testing problem. But this relates to something else: The case when beta=1 where the tests are apparently breaking is maybe just a tip of the iceberg: when beta<1, I write in the code comments the partials are undefined when y=mu, because we then get pow(0, negative_number). This is because the limit can diverge to both positive and negative infinity depending on whether we approach from y>mu or y<mu. I left this undefined intentionally, but is that actually an OK behavior for STAN? Or do we need to use some technique to e.g. artificially set the partial to 0 in theses cases (like sign(0)=0 is defined to be the mathematically non-existent derivative of abs(0))

Copy link
Collaborator

@SteveBronder SteveBronder left a comment

Choose a reason for hiding this comment

The reason will be displayed to describe this comment to others. Learn more.

Just some starting Q comments.

I'm rather unfamiliar with this distribution so will need to do some reading before I can comment on any of the math here

auto ops_partials
= make_partials_propagator(y_ref, mu_ref, alpha_ref, beta_ref);

if (!is_constant_all<T_y, T_loc>::value) {
Copy link
Collaborator

Choose a reason for hiding this comment

The reason will be displayed to describe this comment to others. Learn more.

For any if statements with known compile time values we can use if constexpr

Suggested change
if (!is_constant_all<T_y, T_loc>::value) {
if constexpr (!is_constant_all<T_y, T_loc>::value) {

Comment on lines 121 to 125
const auto& rep_deriv
= to_ref_if < !is_constant<T_y>::value
&& !is_constant<T_loc>::value
> (sign(diff) * beta_val * pow(scaled_abs_diff, beta_val - 1)
* inv_alpha);
Copy link
Collaborator

Choose a reason for hiding this comment

The reason will be displayed to describe this comment to others. Learn more.

Once you are in this block you know that T_y and T_loc are not constant

Suggested change
const auto& rep_deriv
= to_ref_if < !is_constant<T_y>::value
&& !is_constant<T_loc>::value
> (sign(diff) * beta_val * pow(scaled_abs_diff, beta_val - 1)
* inv_alpha);
auto rep_deriv = eval(sign(diff) * beta_val * pow(scaled_abs_diff, beta_val - 1) * inv_alpha);

Comment on lines 115 to 120
// note: The partial derivatives for y, mu are undefined when y == mu &&
// beta < 1. The derivative limit as mu -> y goes:
// to 0 from both sides if beta > 1 (defined as 0)
// to +1/alpha from right but -1/alpha from left if beta == 1 (defined as
// 0, consistent with double_exponential_lpdf) to +∞ from right but -∞
// from left as y -> mu if beta < 1 (undefined)
Copy link
Collaborator

Choose a reason for hiding this comment

The reason will be displayed to describe this comment to others. Learn more.

I had a hard time understanding your comment here. Is this the right interpretation? Either way can you clean it up a bit so the cut points and conditions are laid out a bit nicer

Suggested change
// note: The partial derivatives for y, mu are undefined when y == mu &&
// beta < 1. The derivative limit as mu -> y goes:
// to 0 from both sides if beta > 1 (defined as 0)
// to +1/alpha from right but -1/alpha from left if beta == 1 (defined as
// 0, consistent with double_exponential_lpdf) to +∞ from right but -∞
// from left as y -> mu if beta < 1 (undefined)
// note: The partial derivatives for y, mu are undefined when
// y == mu && beta < 1.
// The derivative limit as mu -> y has the following cases:
// beta > 1: 0 from both sides(defined as 0)
// beta == 1: +1/alpha from right, but -1/alpha from left (defined as
// 0, consistent with double_exponential_lpdf) to +∞ from right
// beta < 1: -∞ from left as y -> mu (undefined)

@jachymb
Copy link
Author

jachymb commented Mar 7, 2025

Some notes on the distribution (I made some mistakes in the #3133 comments but here should be corrected):

We have the density:

$f(y|\mu,\alpha,\beta) \propto \exp\left(-\left(\frac{|y-\mu|}{\alpha}\right)^{\beta}\right)$ with normalization constant $\frac{1}{2\alpha\Gamma(1 + \frac{1}{\beta})} = \int_{-\infty}^{\infty} \exp\left(-\left(\frac{|y-\mu|}{\alpha}\right)^{\beta}\right) \mathrm{d}y$ (note: can set $\mu = 0$ WLOG to evaluate the integral)

The parameters $\alpha, \beta$ must be positive.

The log-likelihood is then:

$\log f(y|\mu,\alpha,\beta) = -\left(\frac{|y-\mu|}{\alpha}\right)^{\beta} - \log(2) -\log(\alpha) - \log\Gamma(1 + \frac{1}{\beta})$

Wolfram Mathematica outputs the following partials:

$\frac{\partial \log f(y|\mu,\alpha,\beta)}{\partial \mu} = \alpha^{-\beta}\beta|y-\mu|^{\beta-1} \mathrm{sign}\left(y-\mu\right)$

$\frac{\partial \log f(y|\mu,\alpha,\beta)}{\partial y} = -\alpha^{-\beta}\beta|y-\mu|^{\beta-1} \mathrm{sign}\left(y-\mu\right) = -\frac{\partial \log f(y|\mu,\alpha,\beta)}{\partial \mu}$

Using algebraic manipulations I change this to the form:

$\frac{\partial \log f(y|\mu,\alpha,\beta)}{\partial \mu} = \alpha^{-1}\beta \left(\frac{|y-\mu|}{\alpha}\right)^{\beta-1} \mathrm{sign}\left(y-\mu\right)$

This is where I believe the test errors are comming from when testing the case $\beta = 1, y = 0, \mu=0$. The lpdf is defined, the first derivative is by convention 0 (since pow(0,0)=1 and sign(0)=0), but the second derivative undefined. And I am not even testing the case when $\beta &lt; 1$ which I kept undefined for $y = \mu$ as the there is negative power of zero.

The $\beta$ partial is:

$\frac{\partial \log f(y|\mu,\alpha,\beta)}{\partial \beta} = \frac{\mathrm{digamma}(1 + \frac{1}{\beta})}{\beta^2} - \left(\frac{|y-\mu|}{\alpha}\right)^{\beta} \log(\frac{|y-\mu|}{\alpha})$

this one has a also potential boundary problem when $y=\mu$ because we get $\log(0)$ but then the limit goes to 0 and this should be solved by using multiply_log. Not sure about second derivatives tho, do they need to be considered here?

The $\alpha$ partial I think is not problematic but just for completeness, I also used wolfram plus some algebra to obtain:

$\frac{\partial \log f(y|\mu,\alpha,\beta)}{\partial \alpha} = \alpha^{-1}(\beta \left(\frac{|y-\mu|}{\alpha}\right)^{\beta} - 1 )$

I tend to believe that @WardBrian is right that this is perhaps a problem with testing the distribution at these boundaries, but idk what a good approach to this is.

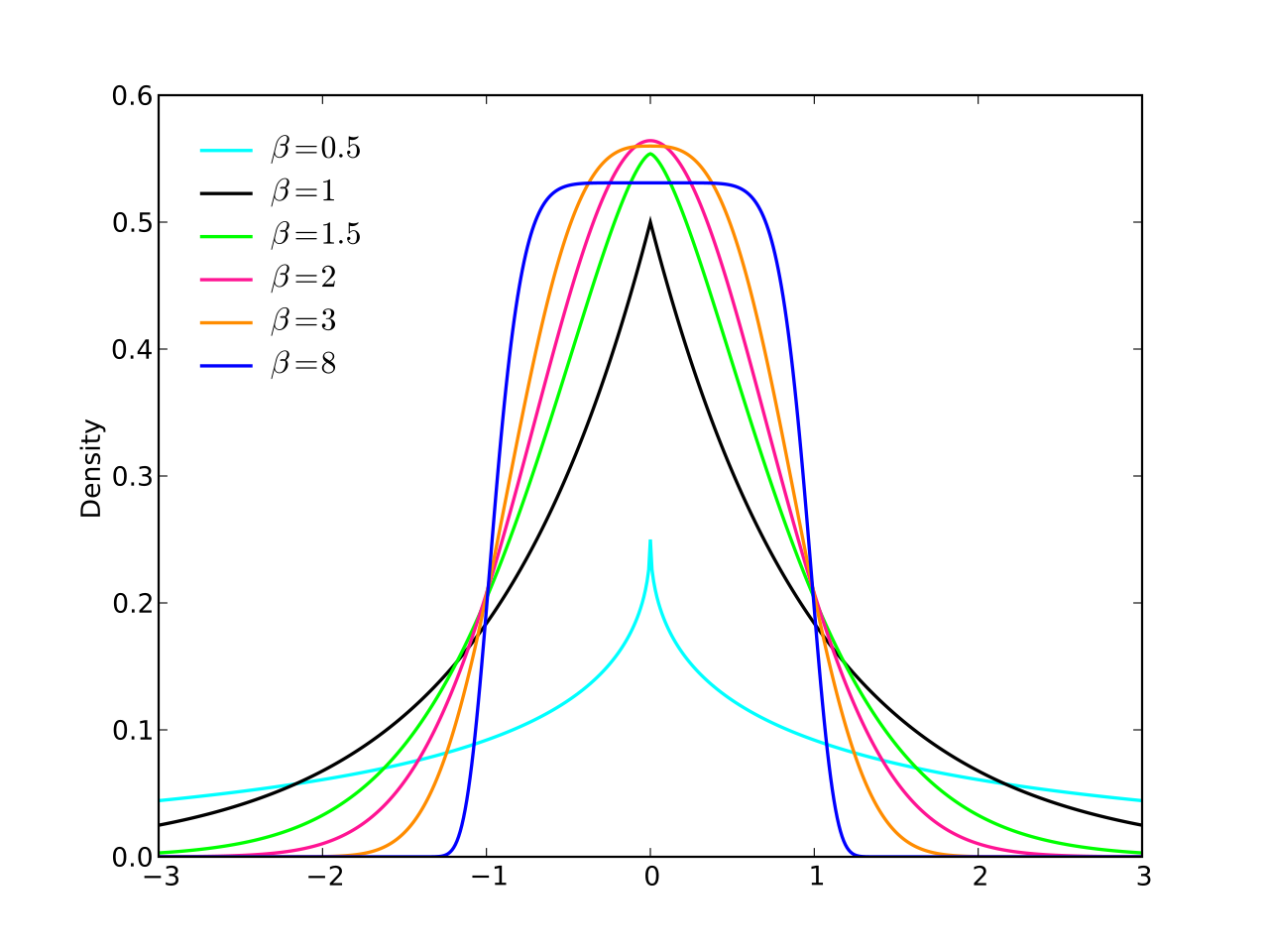
PDF plot from wikipedia for $\mu = 0, \alpha = 1$ illustrates the non-differentiability at $y=0$ for $\beta \le 1$:
pdf

@jachymb
Copy link
Author

jachymb commented Mar 7, 2025

Incorporated changes requested by @SteveBronder although that doesn't solve the test errors. I think those are more like just performance+stylistic improvements. See the notes and discussion above.

@stan-buildbot
Copy link
Contributor


Name Old Result New Result Ratio Performance change( 1 - new / old )
arma/arma.stan 0.32 0.3 1.05 4.83% faster
low_dim_corr_gauss/low_dim_corr_gauss.stan 0.01 0.01 1.08 7.4% faster
gp_regr/gen_gp_data.stan 0.02 0.02 1.07 6.22% faster
gp_regr/gp_regr.stan 0.09 0.1 0.98 -1.65% slower
sir/sir.stan 69.21 68.64 1.01 0.82% faster
irt_2pl/irt_2pl.stan 4.29 4.09 1.05 4.73% faster
eight_schools/eight_schools.stan 0.06 0.05 1.03 3.13% faster
pkpd/sim_one_comp_mm_elim_abs.stan 0.25 0.25 1.01 1.36% faster
pkpd/one_comp_mm_elim_abs.stan 19.31 19.43 0.99 -0.61% slower
garch/garch.stan 0.43 0.45 0.96 -4.69% slower
low_dim_gauss_mix/low_dim_gauss_mix.stan 2.7 2.62 1.03 2.93% faster
arK/arK.stan 1.79 1.74 1.03 3.15% faster
gp_pois_regr/gp_pois_regr.stan 2.86 2.74 1.04 4.16% faster
low_dim_gauss_mix_collapse/low_dim_gauss_mix_collapse.stan 8.72 8.39 1.04 3.76% faster
performance.compilation 181.14 184.12 0.98 -1.65% slower
Mean result: 1.0242034654627605

Jenkins Console Log
Blue Ocean
Commit hash: fa89f3f2eeace783e24dc5d33e94f737d6e7f2f7


Machine information No LSB modules are available. Distributor ID: Ubuntu Description: Ubuntu 20.04.3 LTS Release: 20.04 Codename: focal

CPU:
Architecture: x86_64
CPU op-mode(s): 32-bit, 64-bit
Byte Order: Little Endian
Address sizes: 46 bits physical, 48 bits virtual
CPU(s): 80
On-line CPU(s) list: 0-79
Thread(s) per core: 2
Core(s) per socket: 20
Socket(s): 2
NUMA node(s): 2
Vendor ID: GenuineIntel
CPU family: 6
Model: 85
Model name: Intel(R) Xeon(R) Gold 6148 CPU @ 2.40GHz
Stepping: 4
CPU MHz: 2400.000
CPU max MHz: 3700.0000
CPU min MHz: 1000.0000
BogoMIPS: 4800.00
Virtualization: VT-x
L1d cache: 1.3 MiB
L1i cache: 1.3 MiB
L2 cache: 40 MiB
L3 cache: 55 MiB
NUMA node0 CPU(s): 0,2,4,6,8,10,12,14,16,18,20,22,24,26,28,30,32,34,36,38,40,42,44,46,48,50,52,54,56,58,60,62,64,66,68,70,72,74,76,78
NUMA node1 CPU(s): 1,3,5,7,9,11,13,15,17,19,21,23,25,27,29,31,33,35,37,39,41,43,45,47,49,51,53,55,57,59,61,63,65,67,69,71,73,75,77,79
Vulnerability Gather data sampling: Mitigation; Microcode
Vulnerability Itlb multihit: KVM: Mitigation: VMX disabled
Vulnerability L1tf: Mitigation; PTE Inversion; VMX conditional cache flushes, SMT vulnerable
Vulnerability Mds: Mitigation; Clear CPU buffers; SMT vulnerable
Vulnerability Meltdown: Mitigation; PTI
Vulnerability Mmio stale data: Mitigation; Clear CPU buffers; SMT vulnerable
Vulnerability Reg file data sampling: Not affected
Vulnerability Retbleed: Mitigation; IBRS
Vulnerability Spec rstack overflow: Not affected
Vulnerability Spec store bypass: Mitigation; Speculative Store Bypass disabled via prctl
Vulnerability Spectre v1: Mitigation; usercopy/swapgs barriers and __user pointer sanitization
Vulnerability Spectre v2: Mitigation; IBRS; IBPB conditional; STIBP conditional; RSB filling; PBRSB-eIBRS Not affected; BHI Not affected
Vulnerability Srbds: Not affected
Vulnerability Tsx async abort: Mitigation; Clear CPU buffers; SMT vulnerable
Flags: fpu vme de pse tsc msr pae mce cx8 apic sep mtrr pge mca cmov pat pse36 clflush dts acpi mmx fxsr sse sse2 ss ht tm pbe syscall nx pdpe1gb rdtscp lm constant_tsc art arch_perfmon pebs bts rep_good nopl xtopology nonstop_tsc cpuid aperfmperf pni pclmulqdq dtes64 monitor ds_cpl vmx smx est tm2 ssse3 sdbg fma cx16 xtpr pdcm pcid dca sse4_1 sse4_2 x2apic movbe popcnt tsc_deadline_timer aes xsave avx f16c rdrand lahf_lm abm 3dnowprefetch cpuid_fault epb cat_l3 cdp_l3 invpcid_single pti intel_ppin ssbd mba ibrs ibpb stibp tpr_shadow vnmi flexpriority ept vpid ept_ad fsgsbase tsc_adjust bmi1 hle avx2 smep bmi2 erms invpcid rtm cqm mpx rdt_a avx512f avx512dq rdseed adx smap clflushopt clwb intel_pt avx512cd avx512bw avx512vl xsaveopt xsavec xgetbv1 xsaves cqm_llc cqm_occup_llc cqm_mbm_total cqm_mbm_local dtherm ida arat pln pts hwp hwp_act_window hwp_epp hwp_pkg_req pku ospke md_clear flush_l1d arch_capabilities

G++:
g++ (Ubuntu 9.4.0-1ubuntu1~20.04) 9.4.0
Copyright (C) 2019 Free Software Foundation, Inc.
This is free software; see the source for copying conditions. There is NO
warranty; not even for MERCHANTABILITY or FITNESS FOR A PARTICULAR PURPOSE.

Clang:
clang version 10.0.0-4ubuntu1
Target: x86_64-pc-linux-gnu
Thread model: posix
InstalledDir: /usr/bin

@jachymb
Copy link
Author

jachymb commented Mar 26, 2025

Hi, @andrjohns! Could you please go through the above comments and provide me with any feedback on how to properly test this or resolve some other way?

Sign up for free to join this conversation on GitHub. Already have an account? Sign in to comment

Labels

None yet

Projects

None yet

Development

Successfully merging this pull request may close these issues.

5 participants