基于 Vue3.x 的 Mars2D🌎功能示例项目
这是一个基于 Vue3.0 开发的 Mars2D 功能示例 演示项目。
如果您不熟悉Vue,对原生JS比较熟悉,可以阅读: 功能示例原生JS版教程 、 mars2d-es5-example代码
- 最新技术栈:使用 Vue3/vite2 等前端前沿技术开发
- TypeScript: 应用程序级 JavaScript 的语言
建议先看一遍视频讲解,再实际操作,您可以新页面查看高清视频
git clone git@github.com:marsgis/mars2d-vue-example.git
- Gitee:国内码云,下载速度快些。
git clone git@gitee.com:marsgis/mars2d-vue-example.git
- 推荐使用 vscode,安装参考开发环境搭建教程
- 安装 vscode 插件,推荐安装 volar(并禁用 vetur)、ESlint 、 Prettier
- 配置 vscode 参数, setting.json相关配置
{
"eslint.format.enable": true,
"[json]": {
"editor.defaultFormatter": "esbenp.prettier-vscode"
},
"[typescript]": {
"editor.defaultFormatter": "esbenp.prettier-vscode"
},
"[javascript]": {
"editor.defaultFormatter": "esbenp.prettier-vscode"
},
"[html]": {
"editor.defaultFormatter": "esbenp.prettier-vscode"
},
"[vue]": {
"editor.defaultFormatter": "esbenp.prettier-vscode"
}
}- 下载最新lib
建议从http://mars2d.cn/download.html下载最新mars2d类库后覆盖至
public/lib/目录下,更新mars2d为最新版本。
Node环境需要v16及以上版本
npm install
//或使用代理
npm i --registry=http://registry.taobao.org
npm run serve
npm run build
- 发现您发现项目中存在的问题或者需要优化的地方;
- 如果您有一些自己全新编写的示例,希望也开源与大家分享。
提交方式:
- 欢迎在github或gitee上提交PR
- 如果对git不熟悉,也可以整理示例代码发送邮件到 wh@marsgis.cn 由我们来整理集成。
- Vue3:开发框架熟悉
- Vite:开发环境
- TypeScript - 熟悉
TypeScript基本语法 - Es6+ - 熟悉 es6 基本语法
- Ant Design Vue:UI 控件库
- ESlint:代码检查工具
- iconify:UI 图标库
需要有一定的知识储备,包括 vue3.0 中的 composition Api 模式等,建议浏览下Web前端知识视频讲解
mars2d-vue-example
└───src 主要项目代码
│ └───components vue组件代码【重要】
│ └───example 示例代码【重要】
│ └───misc 主要存放ts相关的模块定义
│ └───pages 页面入口
│ └───styles 样式文件
│ └───utils 工具方法
└───public 无需编译构建的静态资源【重要】
│ └───config 项目和功能的配置文件
│ └───img 图片资源
│ └───lib 示例依赖资源
│ └───temp 示例的公共基础代码
│───.eslintrc.js eslint配置文件
│─── package.json 项目配置信息
└─── vite.config.ts vite 配置文件
└─── index.html 列表页入口
└─── editor.html 编辑器页面入口
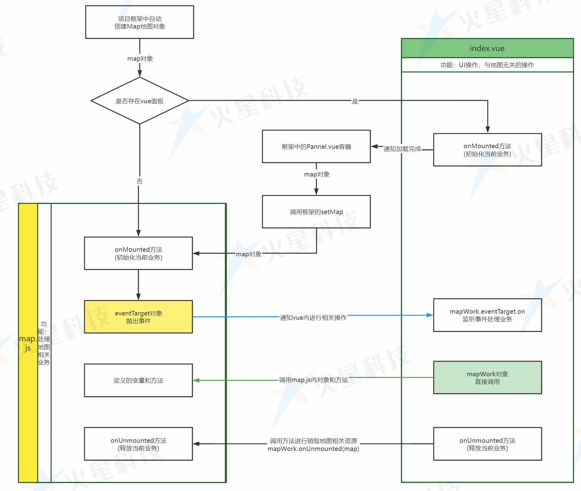
与示例相关的3个主要目录是:src\example、public、src\components(部分功能依赖)。
- 位置 src/example
- 项目中的每一个示例对应了本目录下的一个 map.js 文件,如果包含 ui 面板,需要创建一个 index.vue
- 一些情况下可以将 example 视为 public 下的一个目录
配置的依赖会在html中按配置顺序加载,注意配置时依赖之间的先后顺序。
- libs 依赖,公共的通用依赖,统一放在
public/lib/目录下,并由includeLibs.js统一配置。 libs中通常会是一些开源的 js 库,如果示例只依赖 mars2d 相关资源,可省略libs字段。
{
"name": "天地图地形",
"main": "terrain/terrainTDT",
"hasPannel": true,
"libs": ["mars2d", "mars2d-esri"],
"thumbnail": "b10_terrain_tdt.jpg"
}通过 includeLibs.js 中的 isLocal 变量,手动控制使用本地资源,还是 CDN 资源
- resources 依赖,一些个性化的资源,在开发过程中提取封装的文件的依赖资源,比如只是单个示例本身使用的一些js、css文件。
{
"name": "POI兴趣点搜索(Leaflet原生)",
"main": "control/leaflet/geocoder",
"resources": ["leafletControl.css"],
"thumbnail": "d10_geocoder.jpg"
}同级目录下只需要配置文件名,不在同级目录的 需配置打包后文件位置的绝对路径如 /example/graphic/apply/typhoon/Typhoon.js
每个示例都是一个单独的文件夹,均放在src\example示例目录下的子目录,因为示例众多,建议多级目录来管理。
示例目录下,一般有2个文件(地图业务与UI解耦):
-
map.js文件:涉及地图业务的操作均写在 map.js 中;
-
index.vue 文件:是一个Vue组件面板,涉及 UI 层面、和地图无关的操作均写在 index.vue 中;
示例的内部构造处理流程图:
下面我们以src\example\map\sample\为示例说明。
在 public/config/example.json 中加上对应的配置项,这样就能在示例列表页面看到对应的示例卡片。
{
"name": "示例名称",
"main": "map/sample", //示例的相对路径
"hasPannel": true, // 可选参数,表示是否存在ui面板,默认false
"libs": [], // 通用依赖项,可选参数 默认 ["mars2d"]
"resources": ["leafletControl.css"], // 个性化依赖项, 可选参数,默认 []
"thumbnail": "thumbnail.jpg" // 缩略图可选, 默认为 thumbnail.jpg
}注:上述配置
main为src\example下的相对路径
在src\example示例目录下新建对应示例的子目录,因为示例众多,建议多级目录来管理,当前我们新建了src\example\map\sample\目录。
在目录下新建map.js(文件名固定不可修改)主入口文件 map.js 主要用于处理地图相关业务。
在文件中必须加上 initMap 方法来初始化地图和相关业务,比如:
最简结构如下
var map
// 事件对象,用于抛出事件给vue
var eventTarget = new mars2d.BaseClass()
// 构造地图主方法【必须】
function initMap(options) {
// 创建二维地图场景
map = new mars2d.Map("mars2dContainer", options)
}在 map.js 中 存在以下全局方法, 并且已经预先加载了 mar3d 相关依赖
globalMsg(msg, type, ...args) // message
globalAlert(msg, title, ...args) // alert
globalNotify(msg, disc, ...args) // notify
showLoading(type) // 显示loading
hideLoading(type) // 关闭loading完成后我们即可访问 http://localhost:8080/editor-vue.html?id=map/sample来查看示例的效果。
按示例本身需要来配置libs和resources依赖。
在目录下新增index.vue文件,该文件主要是用于 UI 面板相关的业务代码。
创建控件 Vue 面板,可以参考已有示例加上相关业务面板。
同时在example.json中的对应示例增加配置hasPannel:true
最简模板如下:
<template>
<mars-dialog> </mars-dialog>
</template>
<script lang="ts" setup>
</script>
<style scoped lang="less"></style>需要在 vue 中加上下面代码进行访问
index.vue 文件中:
// mapWork是map.js内定义的所有对象,目前在示例框架中做好了封装传递过来的。
const mapWork = window.mapWork
// 滑动条修改事件
const onSliderChange = () => {
mapWork.updateBrightness(formState.brightness)
}map.js 文件中:
// map.js中
function updateBrightness(val) {
bloomEffect.brightness = val
}map.js 文件中:
// 抛出事件
var eventTarget = new mars2d.BaseClass()
//完成操作或取到相关数据后
eventTarget.fire("loadOk", { 需要传递到vue中使用的对象 })index.vue 文件中:
// 取到js中的数据
mapWork.eventTarget.on("loadOk", function (event: any) {})原则:
- 涉及地图业务的操作均写在 map.js 中
- 涉及 UI 层面、和地图无关的操作均写在 index.vue 中,vue 中不得使用 mars2d 和 L 开头的类
如何区分?
- 删除 index.vue 时不影响地图本身业务,map.js 需要正常运行 !!!
- 删除 map.js 时,index.vue 需要正常展示 UI(除 mapWork 相关操作无响应外) !!!
示例的目的是演示平台的每个功能点,可以按需求或兴趣去学习每一个示例,
- (1)学习中可以查询相关类的API文档
- (2)尝试修改源码中参数、方法等,来体验不同的呈现效果。
平台所有代码层面来说支持离线运行和使用的,但需要注意的是离线时的地图服务的相关处理。
如果局域网内有相关地形、卫星底图服务可以按内网服务类型和URL地址替换下config.json或构造Map的代码中的默认地形和底图。
如果局域网内没有相关服务,可以按下面处理:
- 修改config.json中
terrain配置中,将已有的"show": true配置,改为"show": false - 修改config.json中
basemaps数组配置中,将已有的"show": true的图层,将该值改为"show": false,并将单张图片或离线地图加上"show": true,并修改相关URL地址。 - 您也可以参考教程发布地图数据服务进行部署离线地图服务,里面也有一些示例离线数据。
因为新增静态资源涉及拷贝,需要重启服务 npm run serve
Mars2D平台 是一款免费的二维地图客户端开发平台,基于Leaflet优化提升与B/S架构设计,支持多行业扩展的轻量级高效能GIS开发平台,提供了全新的大数据可视化、实时流数据可视化功能,通过本平台可快速实现浏览器和移动端上美观、流畅的地图呈现与空间分析,完成平台在不同行业的灵活应用。
-
Mars2D官网:http://mars2d.cn
-
Mars2D开源项目列表:https://github.com/marsgis/mars2d
- Mars2D平台由mars2d团队自主研发,拥有所有权利。
- 任何个人或组织可以在遵守相关要求下可以免费无限制使用。


