BioBrick Optimization Tool for synthesis
- created for synthetic biologists
- created for the [iGEM 2019 competition] (https://2019.igem.org/Team:Calgary/BOT)
Built over top of Brian Weitzner's codon-harmony
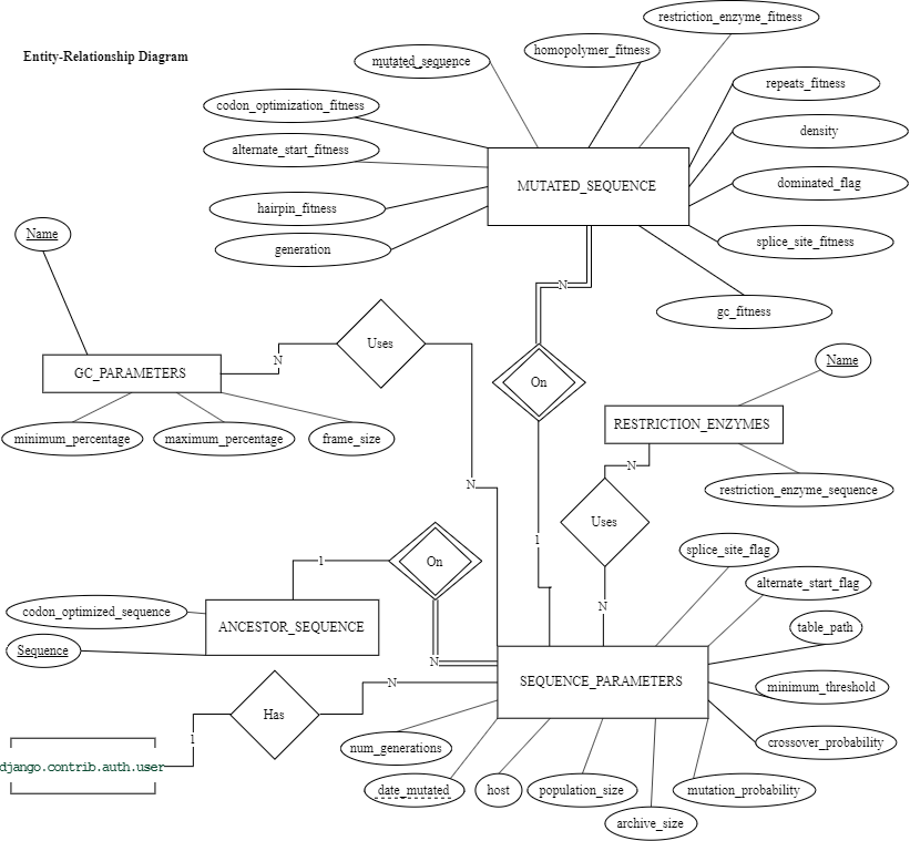
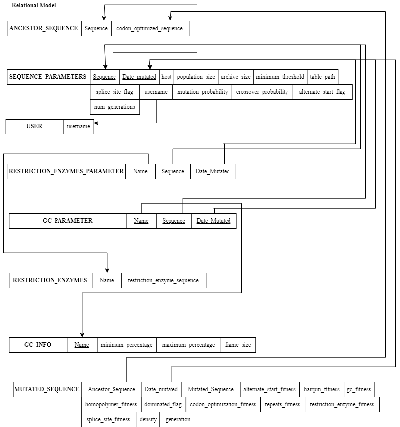
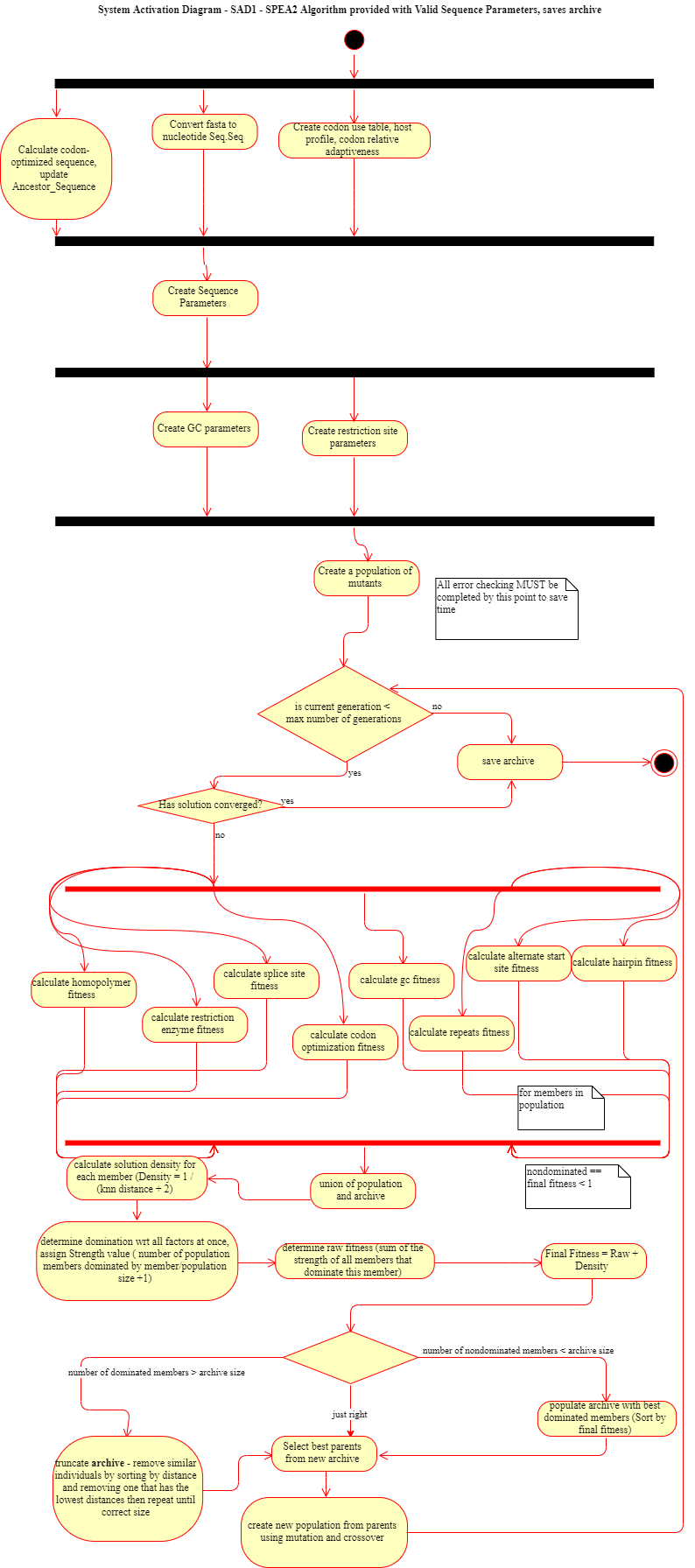
Allows to optimize for multiple factors at once
- repeats
- gc richness
- hairpins
- homopolymers
- host optimization
- restriction enzymes
- splice sites
- alternative start sites
Just fill out the form and your potential sequences will appear after a few minutes
After a teammate struggled with a sequence that had a score of over 100, and spent 2 weeks of non-stop labour trying to minimize it, a demand for a program to potentially do this faster appeared.






