Skip to content

Conversation

@renovate
Copy link
Contributor

@renovate renovate bot commented Oct 24, 2025

This PR contains the following updates:

Package Change Age Confidence
lucide-react (source) ^0.546.0 -> ^0.548.0 age confidence

Release Notes

lucide-icons/lucide (lucide-react)

v0.548.0: Version 0.548.0

Compare Source

What's Changed

New Contributors

Full Changelog: lucide-icons/lucide@0.547.0...0.548.0

v0.547.0: Version 0.547.0

Compare Source

What's Changed

New Contributors

Full Changelog: lucide-icons/lucide@0.546.0...0.547.0


Configuration

📅 Schedule: Branch creation - At any time (no schedule defined), Automerge - At any time (no schedule defined).

🚦 Automerge: Enabled.

Rebasing: Whenever PR becomes conflicted, or you tick the rebase/retry checkbox.

🔕 Ignore: Close this PR and you won't be reminded about this update again.


  • If you want to rebase/retry this PR, check this box

This PR was generated by Mend Renovate. View the repository job log.

@renovate renovate bot added the dependencies Pull requests that update a dependency file label Oct 24, 2025
@github-actions
Copy link

github-actions bot commented Oct 24, 2025

💻 Website Preview

The latest changes are available as preview in: https://cf8ae048.federation-gateway-benchmark.pages.dev

@github-actions
Copy link

github-actions bot commented Oct 24, 2025

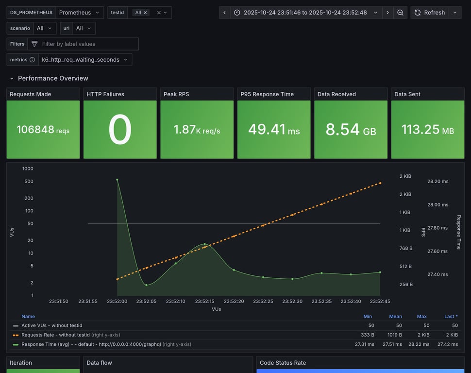
Overview for: constant-vus-over-time

This scenario runs 4 subgraphs and a GraphQL gateway with Federation spec, and runs a heavy query. It's being executed with a constant amount of VUs over a fixed amount of time. It measure things like memory usage, CPU usage, average RPS. It also includes a summary of the entire execution, and metrics information about HTTP execution times.

This scenario was running 50 VUs over 60s

Comparison

Comparison

Gateway RPS ⬇️ Requests Duration Notes
hive-router 1772 106848 total, 0 failed avg: 28ms, p95: 49ms
grafbase 1561 94203 total, 0 failed avg: 32ms, p95: 56ms
cosmo 665 40250 total, 0 failed avg: 74ms, p95: 111ms
apollo-router 377 22969 total, 0 failed avg: 130ms, p95: 172ms
hive-gateway 297 18201 total, 0 failed avg: 165ms, p95: 351ms
hive-gateway-bun 279 17205 total, 0 failed avg: 175ms, p95: 233ms
apollo-gateway 122 7527 total, 0 failed avg: 399ms, p95: 470ms
Summary for: `hive-router`

K6 Output

     ✓ response code was 200
     ✓ no graphql errors
     ✓ valid response structure

     checks.........................: 100.00% ✓ 320244      ✗ 0     
     data_received..................: 9.4 GB  156 MB/s
     data_sent......................: 124 MB  2.1 MB/s
     http_req_blocked...............: avg=5.27µs   min=1.18µs  med=2.48µs  max=9.8ms    p(90)=3.55µs  p(95)=4.12µs   p(99.9)=90.54µs
     http_req_connecting............: avg=2.33µs   min=0s      med=0s      max=9.76ms   p(90)=0s      p(95)=0s       p(99.9)=0s     
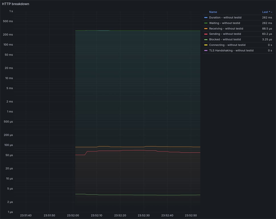
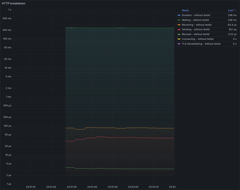
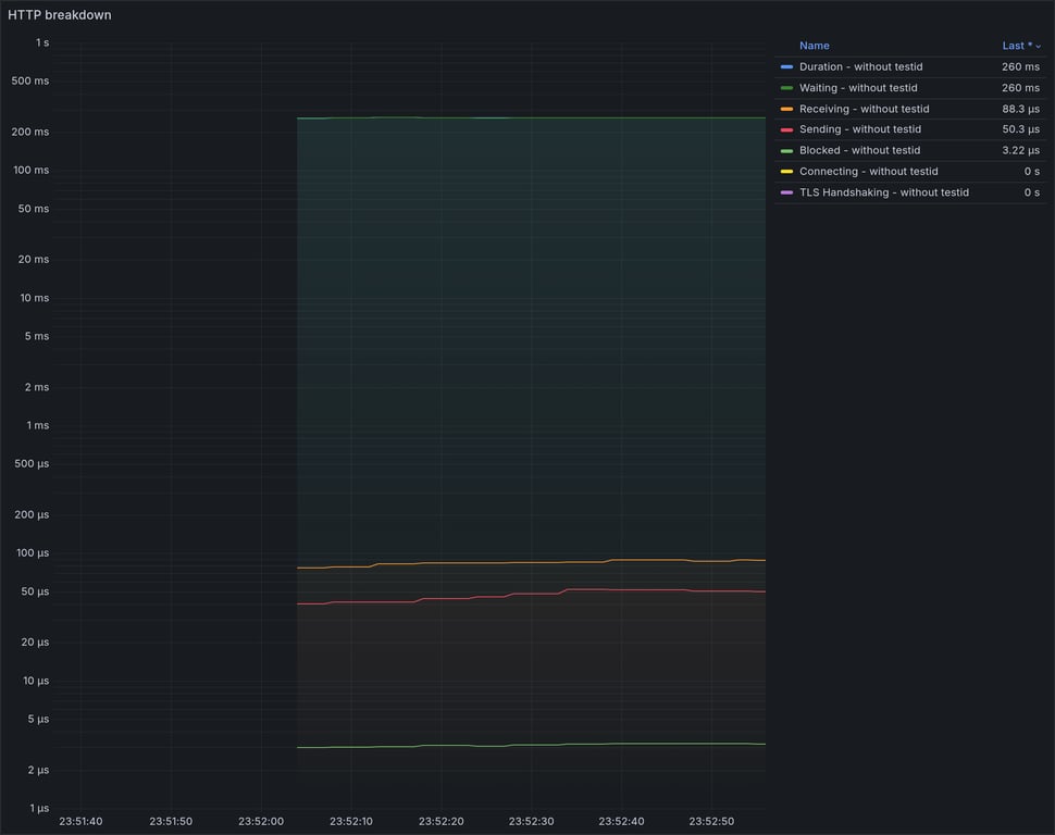
     http_req_duration..............: avg=27.79ms  min=2.15ms  med=25.2ms  max=581.91ms p(90)=43.02ms p(95)=49.45ms  p(99.9)=86.36ms
       { expected_response:true }...: avg=27.79ms  min=2.15ms  med=25.2ms  max=581.91ms p(90)=43.02ms p(95)=49.45ms  p(99.9)=86.36ms
     http_req_failed................: 0.00%   ✓ 0           ✗ 106848
     http_req_receiving.............: avg=119.51µs min=22.07µs med=40.9µs  max=198.07ms p(90)=99.21µs p(95)=320.08µs p(99.9)=14.24ms
     http_req_sending...............: avg=96.43µs  min=4.86µs  med=9.71µs  max=98.85ms  p(90)=27.98µs p(95)=119.63µs p(99.9)=15.85ms
     http_req_tls_handshaking.......: avg=0s       min=0s      med=0s      max=0s       p(90)=0s      p(95)=0s       p(99.9)=0s     
     http_req_waiting...............: avg=27.58ms  min=2.11ms  med=25.03ms max=571.46ms p(90)=42.61ms p(95)=49.01ms  p(99.9)=84.91ms
     http_reqs......................: 106848  1772.786932/s
     iteration_duration.............: avg=28.09ms  min=3.93ms  med=25.44ms max=658.18ms p(90)=43.27ms p(95)=49.69ms  p(99.9)=87.19ms
     iterations.....................: 106748  1771.127765/s
     success_rate...................: 100.00% ✓ 106748      ✗ 0     
     vus............................: 50      min=50        max=50  
     vus_max........................: 50      min=50        max=50  

Performance Overview

Performance Overview

HTTP Overview

HTTP Overview
Summary for: `grafbase`

K6 Output

     ✓ response code was 200
     ✓ no graphql errors
     ✓ valid response structure

     checks.........................: 100.00% ✓ 282309      ✗ 0    
     data_received..................: 8.3 GB  137 MB/s
     data_sent......................: 110 MB  1.8 MB/s
     http_req_blocked...............: avg=6.35µs   min=1.25µs  med=3.07µs  max=9.57ms   p(90)=4.32µs   p(95)=5.14µs   p(99.9)=119.77µs
     http_req_connecting............: avg=2.58µs   min=0s      med=0s      max=9.53ms   p(90)=0s       p(95)=0s       p(99.9)=0s      
     http_req_duration..............: avg=31.55ms  min=2.56ms  med=28.14ms max=473.33ms p(90)=49.01ms  p(95)=55.94ms  p(99.9)=93.93ms 
       { expected_response:true }...: avg=31.55ms  min=2.56ms  med=28.14ms max=473.33ms p(90)=49.01ms  p(95)=55.94ms  p(99.9)=93.93ms 
     http_req_failed................: 0.00%   ✓ 0           ✗ 94203
     http_req_receiving.............: avg=158.48µs min=26.35µs med=48.09µs max=159.19ms p(90)=140.81µs p(95)=400.89µs p(99.9)=17.55ms 
     http_req_sending...............: avg=119.85µs min=5.23µs  med=11.59µs max=418.11ms p(90)=36.74µs  p(95)=140.3µs  p(99.9)=18.21ms 
     http_req_tls_handshaking.......: avg=0s       min=0s      med=0s      max=0s       p(90)=0s       p(95)=0s       p(99.9)=0s      
     http_req_waiting...............: avg=31.28ms  min=2.51ms  med=27.93ms max=455.41ms p(90)=48.48ms  p(95)=55.42ms  p(99.9)=89.82ms 
     http_reqs......................: 94203   1561.181272/s
     iteration_duration.............: avg=31.87ms  min=7.48ms  med=28.43ms max=503.98ms p(90)=49.31ms  p(95)=56.23ms  p(99.9)=94.99ms 
     iterations.....................: 94103   1559.52402/s
     success_rate...................: 100.00% ✓ 94103       ✗ 0    
     vus............................: 50      min=50        max=50 
     vus_max........................: 50      min=50        max=50 

Performance Overview

Performance Overview

HTTP Overview

HTTP Overview
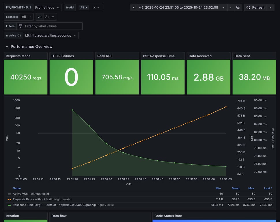
Summary for: `cosmo`

K6 Output

     ✓ response code was 200
     ✓ no graphql errors
     ✓ valid response structure

     checks.........................: 100.00% ✓ 120450     ✗ 0    
     data_received..................: 3.5 GB  58 MB/s
     data_sent......................: 47 MB   774 kB/s
     http_req_blocked...............: avg=9.66µs   min=1.31µs  med=2.89µs  max=9.78ms   p(90)=3.89µs   p(95)=4.47µs   p(99.9)=1.65ms  
     http_req_connecting............: avg=6.06µs   min=0s      med=0s      max=9.75ms   p(90)=0s       p(95)=0s       p(99.9)=1.63ms  
     http_req_duration..............: avg=74.23ms  min=3.02ms  med=72.57ms max=529.76ms p(90)=101.52ms p(95)=111.26ms p(99.9)=306.53ms
       { expected_response:true }...: avg=74.23ms  min=3.02ms  med=72.57ms max=529.76ms p(90)=101.52ms p(95)=111.26ms p(99.9)=306.53ms
     http_req_failed................: 0.00%   ✓ 0          ✗ 40250
     http_req_receiving.............: avg=175.64µs min=30.04µs med=68.23µs max=245.82ms p(90)=148.58µs p(95)=400.24µs p(99.9)=15.77ms 
     http_req_sending...............: avg=79.94µs  min=5.85µs  med=11.27µs max=358.62ms p(90)=29.69µs  p(95)=126.33µs p(99.9)=4.19ms  
     http_req_tls_handshaking.......: avg=0s       min=0s      med=0s      max=0s       p(90)=0s       p(95)=0s       p(99.9)=0s      
     http_req_waiting...............: avg=73.98ms  min=2.97ms  med=72.34ms max=515.35ms p(90)=101.25ms p(95)=110.91ms p(99.9)=284.42ms
     http_reqs......................: 40250   665.30136/s
     iteration_duration.............: avg=74.73ms  min=5.13ms  med=72.92ms max=586.21ms p(90)=101.86ms p(95)=111.59ms p(99.9)=320.18ms
     iterations.....................: 40150   663.648438/s
     success_rate...................: 100.00% ✓ 40150      ✗ 0    
     vus............................: 50      min=50       max=50 
     vus_max........................: 50      min=50       max=50 

Performance Overview

Performance Overview

HTTP Overview

HTTP Overview
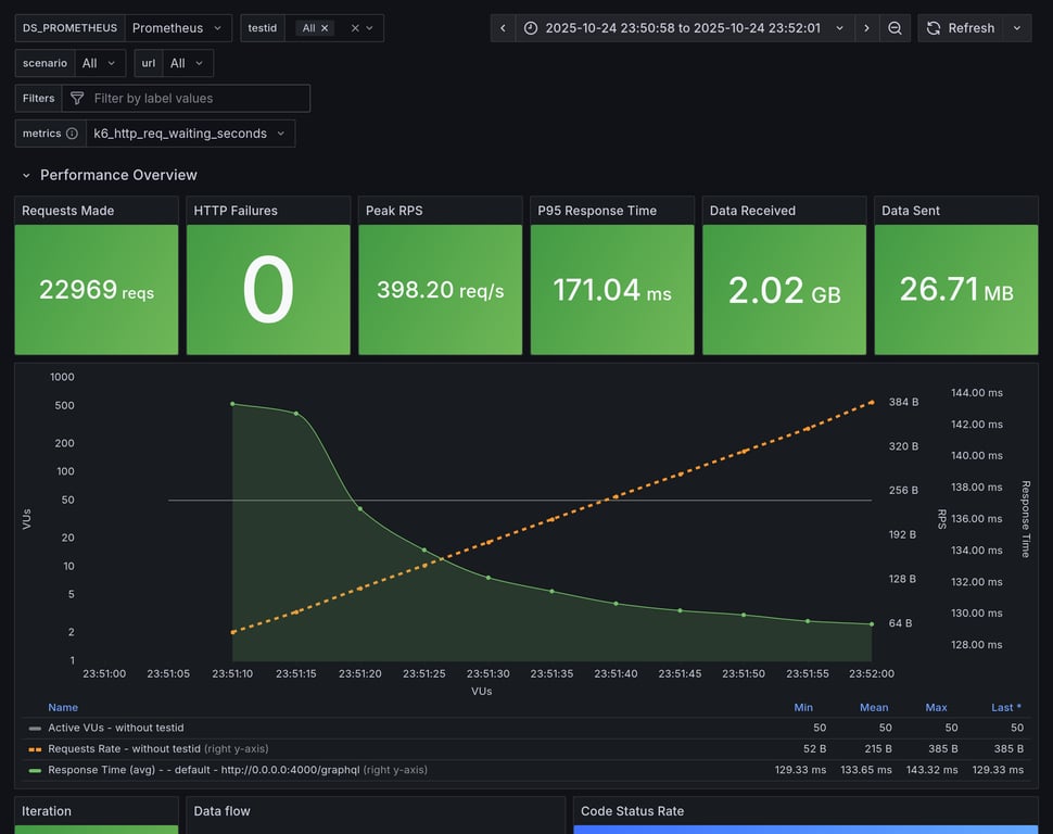
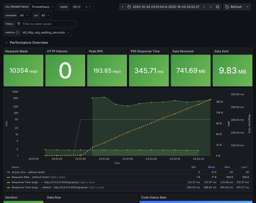
Summary for: `apollo-router`

K6 Output

     ✓ response code was 200
     ✓ no graphql errors
     ✓ valid response structure

     checks.........................: 100.00% ✓ 68607      ✗ 0    
     data_received..................: 2.0 GB  33 MB/s
     data_sent......................: 27 MB   439 kB/s
     http_req_blocked...............: avg=13.45µs  min=1.7µs   med=2.98µs   max=9.56ms   p(90)=4.3µs    p(95)=5.13µs   p(99.9)=4.5ms   
     http_req_connecting............: avg=9.55µs   min=0s      med=0s       max=9.5ms    p(90)=0s       p(95)=0s       p(99.9)=4.49ms  
     http_req_duration..............: avg=130.31ms min=6.45ms  med=128.91ms max=598.77ms p(90)=161.28ms p(95)=171.62ms p(99.9)=424.61ms
       { expected_response:true }...: avg=130.31ms min=6.45ms  med=128.91ms max=598.77ms p(90)=161.28ms p(95)=171.62ms p(99.9)=424.61ms
     http_req_failed................: 0.00%   ✓ 0          ✗ 22969
     http_req_receiving.............: avg=79.6µs   min=32.09µs med=52.87µs  max=5.34ms   p(90)=103.5µs  p(95)=139.82µs p(99.9)=1.87ms  
     http_req_sending...............: avg=89.06µs  min=7.31µs  med=11.62µs  max=371.2ms  p(90)=20.01µs  p(95)=43.68µs  p(99.9)=2.43ms  
     http_req_tls_handshaking.......: avg=0s       min=0s      med=0s       max=0s       p(90)=0s       p(95)=0s       p(99.9)=0s      
     http_req_waiting...............: avg=130.15ms min=6.4ms   med=128.8ms  max=597.38ms p(90)=161.09ms p(95)=171.47ms p(99.9)=409ms   
     http_reqs......................: 22969   377.478075/s
     iteration_duration.............: avg=131.25ms min=29.92ms med=129.33ms max=652.95ms p(90)=161.62ms p(95)=172.04ms p(99.9)=470.87ms
     iterations.....................: 22869   375.834651/s
     success_rate...................: 100.00% ✓ 22869      ✗ 0    
     vus............................: 50      min=50       max=50 
     vus_max........................: 50      min=50       max=50 

Performance Overview

Performance Overview

HTTP Overview

HTTP Overview
Summary for: `hive-gateway`

K6 Output

     ✓ response code was 200
     ✓ no graphql errors
     ✓ valid response structure

     checks.........................: 100.00% ✓ 54303      ✗ 0    
     data_received..................: 1.6 GB  26 MB/s
     data_sent......................: 21 MB   346 kB/s
     http_req_blocked...............: avg=20.7µs   min=1.19µs  med=2.81µs   max=12.15ms  p(90)=4.62µs   p(95)=5.84µs   p(99.9)=6.95ms  
     http_req_connecting............: avg=16.63µs  min=0s      med=0s       max=12.1ms   p(90)=0s       p(95)=0s       p(99.9)=6.91ms  
     http_req_duration..............: avg=164.54ms min=7.25ms  med=151.11ms max=740.39ms p(90)=190.71ms p(95)=350.66ms p(99.9)=549.74ms
       { expected_response:true }...: avg=164.54ms min=7.25ms  med=151.11ms max=740.39ms p(90)=190.71ms p(95)=350.66ms p(99.9)=549.74ms
     http_req_failed................: 0.00%   ✓ 0          ✗ 18201
     http_req_receiving.............: avg=124.4µs  min=26.32µs med=48.13µs  max=351.73ms p(90)=112.58µs p(95)=234.06µs p(99.9)=5.12ms  
     http_req_sending...............: avg=122.13µs min=5.5µs   med=11.31µs  max=436.94ms p(90)=32.85µs  p(95)=126.83µs p(99.9)=5.7ms   
     http_req_tls_handshaking.......: avg=0s       min=0s      med=0s       max=0s       p(90)=0s       p(95)=0s       p(99.9)=0s      
     http_req_waiting...............: avg=164.29ms min=7.19ms  med=150.97ms max=693.68ms p(90)=190.38ms p(95)=349.78ms p(99.9)=547.83ms
     http_reqs......................: 18201   297.617012/s
     iteration_duration.............: avg=165.88ms min=51.51ms med=151.54ms max=764.76ms p(90)=191.35ms p(95)=352.3ms  p(99.9)=595.32ms
     iterations.....................: 18101   295.981843/s
     success_rate...................: 100.00% ✓ 18101      ✗ 0    
     vus............................: 50      min=0        max=50 
     vus_max........................: 50      min=50       max=50 

Performance Overview

Performance Overview

HTTP Overview

HTTP Overview
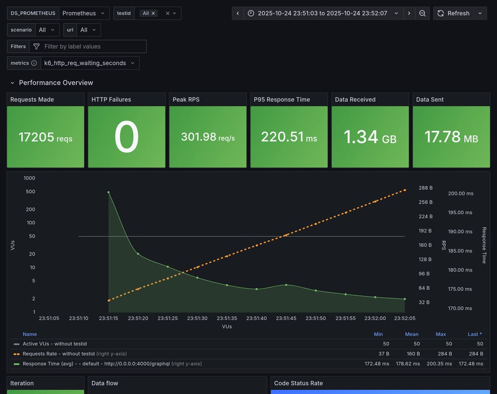
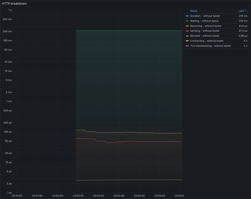
Summary for: `hive-gateway-bun`

K6 Output

     ✓ response code was 200
     ✓ no graphql errors
     ✓ valid response structure

     checks.........................: 100.00% ✓ 51315      ✗ 0    
     data_received..................: 1.5 GB  25 MB/s
     data_sent......................: 20 MB   326 kB/s
     http_req_blocked...............: avg=21.36µs  min=1.23µs  med=2.86µs   max=11.62ms  p(90)=4.98µs   p(95)=6.34µs   p(99.9)=7.44ms  
     http_req_connecting............: avg=16.15µs  min=0s      med=0s       max=11.58ms  p(90)=0s       p(95)=0s       p(99.9)=6.89ms  
     http_req_duration..............: avg=174.66ms min=7.77ms  med=159.2ms  max=1s       p(90)=200.47ms p(95)=233.41ms p(99.9)=960.45ms
       { expected_response:true }...: avg=174.66ms min=7.77ms  med=159.2ms  max=1s       p(90)=200.47ms p(95)=233.41ms p(99.9)=960.45ms
     http_req_failed................: 0.00%   ✓ 0          ✗ 17205
     http_req_receiving.............: avg=114.64µs min=26.29µs med=53.68µs  max=161.46ms p(90)=118µs    p(95)=206.29µs p(99.9)=5.52ms  
     http_req_sending...............: avg=144.46µs min=5.82µs  med=11.67µs  max=430.29ms p(90)=33.28µs  p(95)=127.03µs p(99.9)=6.97ms  
     http_req_tls_handshaking.......: avg=0s       min=0s      med=0s       max=0s       p(90)=0s       p(95)=0s       p(99.9)=0s      
     http_req_waiting...............: avg=174.4ms  min=7.69ms  med=159.04ms max=1s       p(90)=200.3ms  p(95)=232.74ms p(99.9)=960.39ms
     http_reqs......................: 17205   279.914877/s
     iteration_duration.............: avg=176.07ms min=48.7ms  med=159.64ms max=1s       p(90)=201.04ms p(95)=234.89ms p(99.9)=960.82ms
     iterations.....................: 17105   278.287938/s
     success_rate...................: 100.00% ✓ 17105      ✗ 0    
     vus............................: 50      min=0        max=50 
     vus_max........................: 50      min=50       max=50 

Performance Overview

Performance Overview

HTTP Overview

HTTP Overview
Summary for: `apollo-gateway`

K6 Output

     ✓ response code was 200
     ✓ no graphql errors
     ✓ valid response structure

     checks.........................: 100.00% ✓ 22281      ✗ 0   
     data_received..................: 661 MB  11 MB/s
     data_sent......................: 8.8 MB  143 kB/s
     http_req_blocked...............: avg=36.17µs  min=1.27µs   med=2.86µs   max=9.94ms   p(90)=4.27µs   p(95)=4.99µs   p(99.9)=8.53ms  
     http_req_connecting............: avg=32.9µs   min=0s       med=0s       max=9.9ms    p(90)=0s       p(95)=0s       p(99.9)=8.5ms   
     http_req_duration..............: avg=399.37ms min=7.63ms   med=398.22ms max=838.36ms p(90)=452.4ms  p(95)=469.82ms p(99.9)=707.88ms
       { expected_response:true }...: avg=399.37ms min=7.63ms   med=398.22ms max=838.36ms p(90)=452.4ms  p(95)=469.82ms p(99.9)=707.88ms
     http_req_failed................: 0.00%   ✓ 0          ✗ 7527
     http_req_receiving.............: avg=58.91µs  min=27.91µs  med=49.39µs  max=1.06ms   p(90)=88.13µs  p(95)=103.31µs p(99.9)=391.74µs
     http_req_sending...............: avg=79.65µs  min=6.26µs   med=11.76µs  max=184.61ms p(90)=18.14µs  p(95)=21.56µs  p(99.9)=3.7ms   
     http_req_tls_handshaking.......: avg=0s       min=0s       med=0s       max=0s       p(90)=0s       p(95)=0s       p(99.9)=0s      
     http_req_waiting...............: avg=399.23ms min=7.58ms   med=398.13ms max=837.56ms p(90)=452.27ms p(95)=469.59ms p(99.9)=706.82ms
     http_reqs......................: 7527    122.920538/s
     iteration_duration.............: avg=405.15ms min=221.13ms med=398.8ms  max=868.92ms p(90)=453.18ms p(95)=470.56ms p(99.9)=832.35ms
     iterations.....................: 7427    121.287476/s
     success_rate...................: 100.00% ✓ 7427       ✗ 0   
     vus............................: 50      min=50       max=50
     vus_max........................: 50      min=50       max=50

Performance Overview

Performance Overview

HTTP Overview

HTTP Overview

@github-actions
Copy link

github-actions bot commented Oct 24, 2025

Overview for: ramping-vus

This scenario runs 4 subgraphs and a GraphQL gateway with Federation spec, and runs a heavy query. We are running a heavy load of concurrent VUs to measure response time and other stats, during stress. It measure things like memory usage, CPU usage, response times. It also includes a summary of the entire execution, and metrics information about HTTP execution times.

This scenario was running 500 VUs over 60s

Comparison

Comparison

Gateway RPS ⬇️ Requests Duration Notes
hive-router 1787 111599 total, 0 failed avg: 125ms, p95: 297ms
grafbase 1534 97220 total, 0 failed avg: 143ms, p95: 331ms
cosmo 705 45077 total, 0 failed avg: 311ms, p95: 689ms
apollo-router 396 26617 total, 0 failed avg: 529ms, p95: 1238ms ❌ 11 unexpected GraphQL errors, non-compatible response structure (1)
hive-gateway 282 19476 total, 0 failed avg: 722ms, p95: 1615ms
hive-gateway-bun 243 17233 total, 0 failed avg: 813ms, p95: 1710ms
apollo-gateway 147 10283 total, 0 failed avg: 1257ms, p95: 2579ms
Summary for: `hive-router`

K6 Output

     ✓ response code was 200
     ✓ no graphql errors
     ✓ valid response structure

     checks.........................: 100.00% ✓ 331797      ✗ 0     
     data_received..................: 9.8 GB  157 MB/s
     data_sent......................: 130 MB  2.1 MB/s
     http_req_blocked...............: avg=505.05µs min=1.17µs  med=2.54µs   max=354.22ms p(90)=3.97µs   p(95)=4.74µs   p(99.9)=175.23ms
     http_req_connecting............: avg=501.54µs min=0s      med=0s       max=354.12ms p(90)=0s       p(95)=0s       p(99.9)=174.23ms
     http_req_duration..............: avg=124.75ms min=1.61ms  med=113.29ms max=440.98ms p(90)=251.36ms p(95)=297.23ms p(99.9)=389.05ms
       { expected_response:true }...: avg=124.75ms min=1.61ms  med=113.29ms max=440.98ms p(90)=251.36ms p(95)=297.23ms p(99.9)=389.05ms
     http_req_failed................: 0.00%   ✓ 0           ✗ 111599
     http_req_receiving.............: avg=529.94µs min=23.22µs med=42.1µs   max=127.48ms p(90)=109.06µs p(95)=396.38µs p(99.9)=72.37ms 
     http_req_sending...............: avg=471.03µs min=5.27µs  med=10.08µs  max=127.08ms p(90)=25.43µs  p(95)=127.53µs p(99.9)=73.11ms 
     http_req_tls_handshaking.......: avg=0s       min=0s      med=0s       max=0s       p(90)=0s       p(95)=0s       p(99.9)=0s      
     http_req_waiting...............: avg=123.75ms min=1.56ms  med=112.29ms max=408.19ms p(90)=249.07ms p(95)=294.97ms p(99.9)=384.78ms
     http_reqs......................: 111599  1787.598381/s
     iteration_duration.............: avg=126.68ms min=1.76ms  med=115.02ms max=754.05ms p(90)=253.95ms p(95)=299.85ms p(99.9)=423.73ms
     iterations.....................: 110599  1771.580331/s
     success_rate...................: 100.00% ✓ 110599      ✗ 0     
     vus............................: 79      min=0         max=493 
     vus_max........................: 500     min=500       max=500 

Performance Overview

Performance Overview

HTTP Overview

HTTP Overview
Summary for: `grafbase`

K6 Output

     ✓ response code was 200
     ✓ no graphql errors
     ✓ valid response structure

     checks.........................: 100.00% ✓ 288660      ✗ 0    
     data_received..................: 8.5 GB  135 MB/s
     data_sent......................: 113 MB  1.8 MB/s
     http_req_blocked...............: avg=703.19µs min=1.18µs  med=2.97µs   max=465.81ms p(90)=4.28µs   p(95)=5.25µs   p(99.9)=224.18ms
     http_req_connecting............: avg=694.78µs min=0s      med=0s       max=465.75ms p(90)=0s       p(95)=0s       p(99.9)=223.32ms
     http_req_duration..............: avg=143.08ms min=2.55ms  med=133.66ms max=484.31ms p(90)=283.71ms p(95)=331.06ms p(99.9)=426.31ms
       { expected_response:true }...: avg=143.08ms min=2.55ms  med=133.66ms max=484.31ms p(90)=283.71ms p(95)=331.06ms p(99.9)=426.31ms
     http_req_failed................: 0.00%   ✓ 0           ✗ 97220
     http_req_receiving.............: avg=635.65µs min=23.98µs med=47.28µs  max=171.29ms p(90)=104.64µs p(95)=426.26µs p(99.9)=86.36ms 
     http_req_sending...............: avg=591.73µs min=5.42µs  med=11.63µs  max=145.89ms p(90)=30.22µs  p(95)=137.56µs p(99.9)=86.14ms 
     http_req_tls_handshaking.......: avg=0s       min=0s      med=0s       max=0s       p(90)=0s       p(95)=0s       p(99.9)=0s      
     http_req_waiting...............: avg=141.86ms min=2.48ms  med=132.42ms max=446.55ms p(90)=280.5ms  p(95)=329.21ms p(99.9)=422.4ms 
     http_reqs......................: 97220   1534.415941/s
     iteration_duration.............: avg=145.67ms min=2.74ms  med=135.78ms max=926.16ms p(90)=287.01ms p(95)=333.94ms p(99.9)=524.9ms 
     iterations.....................: 96220   1518.633017/s
     success_rate...................: 100.00% ✓ 96220       ✗ 0    
     vus............................: 76      min=0         max=494
     vus_max........................: 500     min=500       max=500

Performance Overview

Performance Overview

HTTP Overview

HTTP Overview
Summary for: `cosmo`

K6 Output

     ✓ response code was 200
     ✓ no graphql errors
     ✓ valid response structure

     checks.........................: 100.00% ✓ 132231     ✗ 0    
     data_received..................: 4.0 GB  62 MB/s
     data_sent......................: 53 MB   821 kB/s
     http_req_blocked...............: avg=96.31µs  min=1.23µs med=2.81µs   max=225.28ms p(90)=4.09µs   p(95)=5.83µs   p(99.9)=27.04ms
     http_req_connecting............: avg=91.49µs  min=0s     med=0s       max=225.22ms p(90)=0s       p(95)=0s       p(99.9)=26.89ms
     http_req_duration..............: avg=311.4ms  min=2.82ms med=297.45ms max=1.15s    p(90)=612.01ms p(95)=688.8ms  p(99.9)=1.02s  
       { expected_response:true }...: avg=311.4ms  min=2.82ms med=297.45ms max=1.15s    p(90)=612.01ms p(95)=688.8ms  p(99.9)=1.02s  
     http_req_failed................: 0.00%   ✓ 0          ✗ 45077
     http_req_receiving.............: avg=519.43µs min=27.2µs med=57.84µs  max=161.48ms p(90)=177.37µs p(95)=473.07µs p(99.9)=78.37ms
     http_req_sending...............: avg=160.43µs min=5.65µs med=11.17µs  max=146.16ms p(90)=30.78µs  p(95)=128.83µs p(99.9)=32.06ms
     http_req_tls_handshaking.......: avg=0s       min=0s     med=0s       max=0s       p(90)=0s       p(95)=0s       p(99.9)=0s     
     http_req_waiting...............: avg=310.72ms min=2.73ms med=296.9ms  max=1.15s    p(90)=611.34ms p(95)=688.21ms p(99.9)=1.02s  
     http_reqs......................: 45077   705.482234/s
     iteration_duration.............: avg=318.97ms min=3.01ms med=305.46ms max=1.15s    p(90)=615.92ms p(95)=692.22ms p(99.9)=1.02s  
     iterations.....................: 44077   689.831631/s
     success_rate...................: 100.00% ✓ 44077      ✗ 0    
     vus............................: 59      min=0        max=498
     vus_max........................: 500     min=500      max=500

Performance Overview

Performance Overview

HTTP Overview

HTTP Overview
Summary for: `apollo-router`

K6 Output

     ✓ response code was 200
     ✗ no graphql errors
      ↳  99% — ✓ 25606 / ✗ 11
     ✗ valid response structure
      ↳  99% — ✓ 25616 / ✗ 1

     checks.........................: 99.98% ✓ 76839      ✗ 12   
     data_received..................: 2.3 GB 35 MB/s
     data_sent......................: 31 MB  463 kB/s
     http_req_blocked...............: avg=72.21µs  min=1.56µs  med=3.01µs   max=81.06ms p(90)=4.71µs  p(95)=6.67µs   p(99.9)=19.46ms
     http_req_connecting............: avg=66.95µs  min=0s      med=0s       max=80.99ms p(90)=0s      p(95)=0s       p(99.9)=19.4ms 
     http_req_duration..............: avg=529.43ms min=6.15ms  med=484.23ms max=2.02s   p(90)=1.07s   p(95)=1.23s    p(99.9)=1.84s  
       { expected_response:true }...: avg=529.43ms min=6.15ms  med=484.23ms max=2.02s   p(90)=1.07s   p(95)=1.23s    p(99.9)=1.84s  
     http_req_failed................: 0.00%  ✓ 0          ✗ 26617
     http_req_receiving.............: avg=99.61µs  min=31.73µs med=52.09µs  max=58.43ms p(90)=97.79µs p(95)=156.86µs p(99.9)=4.66ms 
     http_req_sending...............: avg=98.09µs  min=6.74µs  med=11.63µs  max=75.47ms p(90)=26.66µs p(95)=109.22µs p(99.9)=15.79ms
     http_req_tls_handshaking.......: avg=0s       min=0s      med=0s       max=0s      p(90)=0s      p(95)=0s       p(99.9)=0s     
     http_req_waiting...............: avg=529.23ms min=6.11ms  med=484.1ms  max=2.02s   p(90)=1.07s   p(95)=1.23s    p(99.9)=1.84s  
     http_reqs......................: 26617  396.842101/s
     iteration_duration.............: avg=550.52ms min=6.5ms   med=509.63ms max=2.04s   p(90)=1.08s   p(95)=1.24s    p(99.9)=1.84s  
     iterations.....................: 25617  381.932754/s
     success_rate...................: 99.95% ✓ 25606      ✗ 11   
     vus............................: 65     min=0        max=497
     vus_max........................: 500    min=500      max=500

Performance Overview

Performance Overview

HTTP Overview

HTTP Overview
Summary for: `hive-gateway`

K6 Output

     ✓ response code was 200
     ✓ no graphql errors
     ✓ valid response structure

     checks.........................: 100.00% ✓ 55428      ✗ 0    
     data_received..................: 1.7 GB  25 MB/s
     data_sent......................: 23 MB   331 kB/s
     http_req_blocked...............: avg=111.52µs min=1.21µs  med=2.89µs   max=143.03ms p(90)=4.9µs   p(95)=7.81µs   p(99.9)=27.75ms
     http_req_connecting............: avg=106.23µs min=0s      med=0s       max=142.85ms p(90)=0s      p(95)=0s       p(99.9)=27.56ms
     http_req_duration..............: avg=722.14ms min=6.67ms  med=668.88ms max=3.93s    p(90)=1.44s   p(95)=1.61s    p(99.9)=3.3s   
       { expected_response:true }...: avg=722.14ms min=6.67ms  med=668.88ms max=3.93s    p(90)=1.44s   p(95)=1.61s    p(99.9)=3.3s   
     http_req_failed................: 0.00%   ✓ 0          ✗ 19476
     http_req_receiving.............: avg=177.28µs min=26.45µs med=46.02µs  max=115.94ms p(90)=97.6µs  p(95)=173.86µs p(99.9)=24.86ms
     http_req_sending...............: avg=204.75µs min=5.58µs  med=11.21µs  max=132.24ms p(90)=31.39µs p(95)=122.2µs  p(99.9)=37.59ms
     http_req_tls_handshaking.......: avg=0s       min=0s      med=0s       max=0s       p(90)=0s      p(95)=0s       p(99.9)=0s     
     http_req_waiting...............: avg=721.76ms min=6.6ms   med=668.74ms max=3.93s    p(90)=1.44s   p(95)=1.61s    p(99.9)=3.3s   
     http_reqs......................: 19476   282.90454/s
     iteration_duration.............: avg=761.6ms  min=7.81ms  med=713.25ms max=4.02s    p(90)=1.45s   p(95)=1.61s    p(99.9)=3.36s  
     iterations.....................: 18476   268.378737/s
     success_rate...................: 100.00% ✓ 18476      ✗ 0    
     vus............................: 57      min=0        max=499
     vus_max........................: 500     min=500      max=500

Performance Overview

Performance Overview

HTTP Overview

HTTP Overview
Summary for: `hive-gateway-bun`

K6 Output

     ✓ response code was 200
     ✓ no graphql errors
     ✓ valid response structure

     checks.........................: 100.00% ✓ 48699      ✗ 0    
     data_received..................: 1.5 GB  21 MB/s
     data_sent......................: 20 MB   286 kB/s
     http_req_blocked...............: avg=150.51µs min=1.44µs  med=3.1µs    max=250.29ms p(90)=5.51µs  p(95)=9.56µs   p(99.9)=44.25ms
     http_req_connecting............: avg=142.56µs min=0s      med=0s       max=250.09ms p(90)=0s      p(95)=0s       p(99.9)=44.18ms
     http_req_duration..............: avg=812.87ms min=7.05ms  med=784.98ms max=5.3s     p(90)=1.57s   p(95)=1.71s    p(99.9)=4.28s  
       { expected_response:true }...: avg=812.87ms min=7.05ms  med=784.98ms max=5.3s     p(90)=1.57s   p(95)=1.71s    p(99.9)=4.28s  
     http_req_failed................: 0.00%   ✓ 0          ✗ 17233
     http_req_receiving.............: avg=246.77µs min=28.86µs med=48.78µs  max=144.19ms p(90)=106.1µs p(95)=350.71µs p(99.9)=40.93ms
     http_req_sending...............: avg=260.74µs min=6.22µs  med=11.71µs  max=187.78ms p(90)=36.01µs p(95)=136.24µs p(99.9)=38.3ms 
     http_req_tls_handshaking.......: avg=0s       min=0s      med=0s       max=0s       p(90)=0s      p(95)=0s       p(99.9)=0s     
     http_req_waiting...............: avg=812.36ms min=7ms     med=784.67ms max=5.3s     p(90)=1.57s   p(95)=1.7s     p(99.9)=4.28s  
     http_reqs......................: 17233   243.455421/s
     iteration_duration.............: avg=863.3ms  min=9.05ms  med=832.2ms  max=5.31s    p(90)=1.59s   p(95)=1.73s    p(99.9)=4.41s  
     iterations.....................: 16233   229.328141/s
     success_rate...................: 100.00% ✓ 16233      ✗ 0    
     vus............................: 55      min=0        max=499
     vus_max........................: 500     min=500      max=500

Performance Overview

Performance Overview

HTTP Overview

HTTP Overview
Summary for: `apollo-gateway`

K6 Output

     ✓ response code was 200
     ✓ no graphql errors
     ✓ valid response structure

     checks.........................: 100.00% ✓ 27849      ✗ 0    
     data_received..................: 903 MB  13 MB/s
     data_sent......................: 12 MB   177 kB/s
     http_req_blocked...............: avg=35.77µs min=1.35µs  med=3.72µs  max=19.36ms p(90)=6.35µs   p(95)=16.83µs  p(99.9)=7.89ms
     http_req_connecting............: avg=29µs    min=0s      med=0s      max=19.31ms p(90)=0s       p(95)=0s       p(99.9)=7.84ms
     http_req_duration..............: avg=1.25s   min=7.69ms  med=1.22s   max=16.54s  p(90)=2.25s    p(95)=2.57s    p(99.9)=15.1s 
       { expected_response:true }...: avg=1.25s   min=7.69ms  med=1.22s   max=16.54s  p(90)=2.25s    p(95)=2.57s    p(99.9)=15.1s 
     http_req_failed................: 0.00%   ✓ 0          ✗ 10283
     http_req_receiving.............: avg=88.6µs  min=27.86µs med=72.16µs max=2.48ms  p(90)=124.26µs p(95)=153.87µs p(99.9)=1.45ms
     http_req_sending...............: avg=49.76µs min=6.1µs   med=15.17µs max=28.91ms p(90)=35.8µs   p(95)=55.62µs  p(99.9)=7.16ms
     http_req_tls_handshaking.......: avg=0s      min=0s      med=0s      max=0s      p(90)=0s       p(95)=0s       p(99.9)=0s    
     http_req_waiting...............: avg=1.25s   min=7.63ms  med=1.22s   max=16.54s  p(90)=2.25s    p(95)=2.57s    p(99.9)=15.1s 
     http_reqs......................: 10283   147.77814/s
     iteration_duration.............: avg=1.39s   min=7.96ms  med=1.35s   max=16.55s  p(90)=2.28s    p(95)=2.62s    p(99.9)=15.14s
     iterations.....................: 9283    133.407028/s
     success_rate...................: 100.00% ✓ 9283       ✗ 0    
     vus............................: 104     min=0        max=500
     vus_max........................: 500     min=500      max=500

Performance Overview

Performance Overview

HTTP Overview

HTTP Overview

@github-actions
Copy link

github-actions bot commented Oct 24, 2025

Overview for: constant-vus-subgraphs-delay-resources

This scenario runs 4 subgraphs and a GraphQL gateway with Federation spec, and runs a heavy query. It's being executed with a constant amount of VUs over a fixed amount of time. It measure things like memory usage, CPU usage, average RPS. It also includes a summary of the entire execution, and metrics information about HTTP execution times.

This scenario was running 50 VUs over 60s

Comparison

Comparison

Gateway RPS ⬇️ Requests Duration Notes
grafbase 172 13956 total, 0 failed avg: 216ms, p95: 228ms
hive-router 169 13744 total, 0 failed avg: 220ms, p95: 231ms
cosmo 166 13495 total, 0 failed avg: 224ms, p95: 247ms
hive-gateway-bun 164 12570 total, 0 failed avg: 240ms, p95: 268ms
hive-gateway 163 12513 total, 0 failed avg: 241ms, p95: 268ms
apollo-router 134 10950 total, 0 failed avg: 277ms, p95: 320ms
apollo-gateway 116 9546 total, 0 failed avg: 317ms, p95: 362ms
Summary for: `grafbase`

K6 Output

     ✓ response code was 200
     ✓ no graphql errors
     ✓ valid response structure

     checks.........................: 100.00% ✓ 41568      ✗ 0    
     data_received..................: 1.2 GB  15 MB/s
     data_sent......................: 16 MB   200 kB/s
     http_req_blocked...............: avg=20.24µs  min=1.23µs   med=2.03µs   max=9.9ms    p(90)=3.7µs    p(95)=5.44µs   p(99.9)=7.12ms  
     http_req_connecting............: avg=17.52µs  min=0s       med=0s       max=9.86ms   p(90)=0s       p(95)=0s       p(99.9)=7.1ms   
     http_req_duration..............: avg=216.34ms min=156.53ms med=215.48ms max=622.05ms p(90)=225.19ms p(95)=227.97ms p(99.9)=532.37ms
       { expected_response:true }...: avg=216.34ms min=156.53ms med=215.48ms max=622.05ms p(90)=225.19ms p(95)=227.97ms p(99.9)=532.37ms
     http_req_failed................: 0.00%   ✓ 0          ✗ 13956
     http_req_receiving.............: avg=81.98µs  min=26.74µs  med=47.92µs  max=12.97ms  p(90)=101.35µs p(95)=252.04µs p(99.9)=3.12ms  
     http_req_sending...............: avg=123.69µs min=5.52µs   med=8.46µs   max=399.37ms p(90)=27.95µs  p(95)=103.71µs p(99.9)=12.4ms  
     http_req_tls_handshaking.......: avg=0s       min=0s       med=0s       max=0s       p(90)=0s       p(95)=0s       p(99.9)=0s      
     http_req_waiting...............: avg=216.14ms min=156.46ms med=215.36ms max=620.52ms p(90)=225.03ms p(95)=227.82ms p(99.9)=503.81ms
     http_reqs......................: 13956   172.071802/s
     iteration_duration.............: avg=216.66ms min=156.77ms med=215.74ms max=640.76ms p(90)=225.41ms p(95)=228.21ms p(99.9)=553.83ms
     iterations.....................: 13856   170.838843/s
     success_rate...................: 100.00% ✓ 13856      ✗ 0    
     vus............................: 11      min=0        max=50 
     vus_max........................: 50      min=50       max=50 

Performance Overview

Performance Overview

HTTP Overview

HTTP Overview
Summary for: `hive-router`

K6 Output

     ✓ response code was 200
     ✓ no graphql errors
     ✓ valid response structure

     checks.........................: 100.00% ✓ 40932      ✗ 0    
     data_received..................: 1.2 GB  15 MB/s
     data_sent......................: 16 MB   197 kB/s
     http_req_blocked...............: avg=19.94µs  min=1.16µs   med=1.88µs   max=8.99ms   p(90)=3.03µs   p(95)=4.27µs   p(99.9)=6.66ms  
     http_req_connecting............: avg=16.86µs  min=0s       med=0s       max=8.96ms   p(90)=0s       p(95)=0s       p(99.9)=6.64ms  
     http_req_duration..............: avg=220.26ms min=160.76ms med=219.3ms  max=589.74ms p(90)=227.76ms p(95)=230.56ms p(99.9)=500.95ms
       { expected_response:true }...: avg=220.26ms min=160.76ms med=219.3ms  max=589.74ms p(90)=227.76ms p(95)=230.56ms p(99.9)=500.95ms
     http_req_failed................: 0.00%   ✓ 0          ✗ 13744
     http_req_receiving.............: avg=70.5µs   min=23.95µs  med=41.33µs  max=10.91ms  p(90)=83.7µs   p(95)=236.49µs p(99.9)=1.84ms  
     http_req_sending...............: avg=92.93µs  min=5.3µs    med=8.13µs   max=357.62ms p(90)=27.02µs  p(95)=94.5µs   p(99.9)=8.34ms  
     http_req_tls_handshaking.......: avg=0s       min=0s       med=0s       max=0s       p(90)=0s       p(95)=0s       p(99.9)=0s      
     http_req_waiting...............: avg=220.1ms  min=157.02ms med=219.21ms max=588.65ms p(90)=227.62ms p(95)=230.41ms p(99.9)=485.97ms
     http_reqs......................: 13744   169.688894/s
     iteration_duration.............: avg=220.61ms min=161.04ms med=219.54ms max=622.06ms p(90)=227.99ms p(95)=230.76ms p(99.9)=541.88ms
     iterations.....................: 13644   168.454254/s
     success_rate...................: 100.00% ✓ 13644      ✗ 0    
     vus............................: 46      min=0        max=50 
     vus_max........................: 50      min=50       max=50 

Performance Overview

Performance Overview

HTTP Overview

HTTP Overview
Summary for: `cosmo`

K6 Output

     ✓ response code was 200
     ✓ no graphql errors
     ✓ valid response structure

     checks.........................: 100.00% ✓ 40185      ✗ 0    
     data_received..................: 1.2 GB  15 MB/s
     data_sent......................: 16 MB   194 kB/s
     http_req_blocked...............: avg=22.45µs  min=1.39µs   med=2.73µs   max=9.94ms   p(90)=4.02µs   p(95)=5.15µs   p(99.9)=7.61ms  
     http_req_connecting............: avg=18.18µs  min=0s       med=0s       max=9.91ms   p(90)=0s       p(95)=0s       p(99.9)=7.41ms  
     http_req_duration..............: avg=224.08ms min=135.98ms med=222.8ms  max=643.4ms  p(90)=241.79ms p(95)=247.39ms p(99.9)=524.22ms
       { expected_response:true }...: avg=224.08ms min=135.98ms med=222.8ms  max=643.4ms  p(90)=241.79ms p(95)=247.39ms p(99.9)=524.22ms
     http_req_failed................: 0.00%   ✓ 0          ✗ 13495
     http_req_receiving.............: avg=472.67µs min=32.18µs  med=62.3µs   max=33.68ms  p(90)=357.71µs p(95)=813.44µs p(99.9)=24.91ms 
     http_req_sending...............: avg=68.58µs  min=6.59µs   med=10.91µs  max=240.52ms p(90)=31.02µs  p(95)=126.06µs p(99.9)=3.94ms  
     http_req_tls_handshaking.......: avg=0s       min=0s       med=0s       max=0s       p(90)=0s       p(95)=0s       p(99.9)=0s      
     http_req_waiting...............: avg=223.54ms min=132.27ms med=222.33ms max=642.05ms p(90)=241.2ms  p(95)=246.84ms p(99.9)=522.9ms 
     http_reqs......................: 13495   166.493185/s
     iteration_duration.............: avg=224.54ms min=136.23ms med=223.18ms max=656.73ms p(90)=242.13ms p(95)=247.72ms p(99.9)=548.2ms 
     iterations.....................: 13395   165.259445/s
     success_rate...................: 100.00% ✓ 13395      ✗ 0    
     vus............................: 50      min=0        max=50 
     vus_max........................: 50      min=50       max=50 

Performance Overview

Performance Overview

HTTP Overview

HTTP Overview
Summary for: `hive-gateway-bun`

K6 Output

     ✓ response code was 200
     ✓ no graphql errors
     ✓ valid response structure

     checks.........................: 100.00% ✓ 37410      ✗ 0    
     data_received..................: 1.1 GB  15 MB/s
     data_sent......................: 15 MB   191 kB/s
     http_req_blocked...............: avg=25.98µs  min=1.13µs   med=2.59µs   max=10.92ms  p(90)=4.08µs   p(95)=5.26µs   p(99.9)=8.46ms  
     http_req_connecting............: avg=22.51µs  min=0s       med=0s       max=10.89ms  p(90)=0s       p(95)=0s       p(99.9)=8.43ms  
     http_req_duration..............: avg=239.84ms min=146.79ms med=231.35ms max=820.07ms p(90)=256.12ms p(95)=268.32ms p(99.9)=693.93ms
       { expected_response:true }...: avg=239.84ms min=146.79ms med=231.35ms max=820.07ms p(90)=256.12ms p(95)=268.32ms p(99.9)=693.93ms
     http_req_failed................: 0.00%   ✓ 0          ✗ 12570
     http_req_receiving.............: avg=83.21µs  min=25.05µs  med=43.66µs  max=22.12ms  p(90)=93.7µs   p(95)=141.49µs p(99.9)=3.91ms  
     http_req_sending...............: avg=105.24µs min=5.27µs   med=10.72µs  max=144.2ms  p(90)=30.92µs  p(95)=103.56µs p(99.9)=6.23ms  
     http_req_tls_handshaking.......: avg=0s       min=0s       med=0s       max=0s       p(90)=0s       p(95)=0s       p(99.9)=0s      
     http_req_waiting...............: avg=239.65ms min=146.7ms  med=231.24ms max=819.14ms p(90)=255.97ms p(95)=268.1ms  p(99.9)=692.56ms
     http_reqs......................: 12570   164.60143/s
     iteration_duration.............: avg=240.83ms min=147.07ms med=231.78ms max=848.83ms p(90)=256.49ms p(95)=268.86ms p(99.9)=728.42ms
     iterations.....................: 12470   163.291951/s
     success_rate...................: 100.00% ✓ 12470      ✗ 0    
     vus............................: 50      min=0        max=50 
     vus_max........................: 50      min=50       max=50 

Performance Overview

Performance Overview

HTTP Overview

HTTP Overview
Summary for: `hive-gateway`

K6 Output

     ✓ response code was 200
     ✓ no graphql errors
     ✓ valid response structure

     checks.........................: 100.00% ✓ 37239      ✗ 0    
     data_received..................: 1.1 GB  14 MB/s
     data_sent......................: 15 MB   190 kB/s
     http_req_blocked...............: avg=26.74µs  min=1.16µs   med=2.62µs   max=11.1ms   p(90)=4.22µs   p(95)=5.35µs   p(99.9)=8.69ms  
     http_req_connecting............: avg=23.07µs  min=0s       med=0s       max=11.07ms  p(90)=0s       p(95)=0s       p(99.9)=8.66ms  
     http_req_duration..............: avg=241.27ms min=160.62ms med=232.94ms max=803.28ms p(90)=255.1ms  p(95)=268.26ms p(99.9)=671.52ms
       { expected_response:true }...: avg=241.27ms min=160.62ms med=232.94ms max=803.28ms p(90)=255.1ms  p(95)=268.26ms p(99.9)=671.52ms
     http_req_failed................: 0.00%   ✓ 0          ✗ 12513
     http_req_receiving.............: avg=84.82µs  min=25.75µs  med=45.25µs  max=10.5ms   p(90)=97.74µs  p(95)=166.52µs p(99.9)=3.91ms  
     http_req_sending...............: avg=95.55µs  min=5.29µs   med=10.71µs  max=202.78ms p(90)=32.92µs  p(95)=123.71µs p(99.9)=6.47ms  
     http_req_tls_handshaking.......: avg=0s       min=0s       med=0s       max=0s       p(90)=0s       p(95)=0s       p(99.9)=0s      
     http_req_waiting...............: avg=241.09ms min=160.36ms med=232.83ms max=802.56ms p(90)=254.95ms p(95)=268.15ms p(99.9)=670.16ms
     http_reqs......................: 12513   163.444809/s
     iteration_duration.............: avg=242.27ms min=192.34ms med=233.37ms max=825.34ms p(90)=255.42ms p(95)=268.68ms p(99.9)=718.2ms 
     iterations.....................: 12413   162.138609/s
     success_rate...................: 100.00% ✓ 12413      ✗ 0    
     vus............................: 50      min=0        max=50 
     vus_max........................: 50      min=50       max=50 

Performance Overview

Performance Overview

HTTP Overview

HTTP Overview
Summary for: `apollo-router`

K6 Output

     ✓ response code was 200
     ✓ no graphql errors
     ✓ valid response structure

     checks.........................: 100.00% ✓ 32550      ✗ 0    
     data_received..................: 961 MB  12 MB/s
     data_sent......................: 13 MB   156 kB/s
     http_req_blocked...............: avg=20.97µs  min=1.27µs   med=2.98µs   max=7.52ms   p(90)=4.5µs    p(95)=5.65µs   p(99.9)=5.66ms  
     http_req_connecting............: avg=16.8µs   min=0s       med=0s       max=7.49ms   p(90)=0s       p(95)=0s       p(99.9)=5.64ms  
     http_req_duration..............: avg=276.52ms min=153.07ms med=276.71ms max=671.92ms p(90)=310.8ms  p(95)=319.62ms p(99.9)=586.59ms
       { expected_response:true }...: avg=276.52ms min=153.07ms med=276.71ms max=671.92ms p(90)=310.8ms  p(95)=319.62ms p(99.9)=586.59ms
     http_req_failed................: 0.00%   ✓ 0          ✗ 10950
     http_req_receiving.............: avg=109.44µs min=29.05µs  med=53.31µs  max=80.82ms  p(90)=137.04µs p(95)=351.51µs p(99.9)=3.33ms  
     http_req_sending...............: avg=98.06µs  min=5.96µs   med=11.05µs  max=259.42ms p(90)=26.53µs  p(95)=133.57µs p(99.9)=4.78ms  
     http_req_tls_handshaking.......: avg=0s       min=0s       med=0s       max=0s       p(90)=0s       p(95)=0s       p(99.9)=0s      
     http_req_waiting...............: avg=276.31ms min=152.84ms med=276.54ms max=657.38ms p(90)=310.63ms p(95)=319.42ms p(99.9)=585.59ms
     http_reqs......................: 10950   134.029912/s
     iteration_duration.............: avg=277.48ms min=153.41ms med=277.2ms  max=700.6ms  p(90)=311.26ms p(95)=320.16ms p(99.9)=610.42ms
     iterations.....................: 10850   132.805894/s
     success_rate...................: 100.00% ✓ 10850      ✗ 0    
     vus............................: 50      min=0        max=50 
     vus_max........................: 50      min=50       max=50 

Performance Overview

Performance Overview

HTTP Overview

HTTP Overview
Summary for: `apollo-gateway`

K6 Output

     ✓ response code was 200
     ✓ no graphql errors
     ✓ valid response structure

     checks.........................: 100.00% ✓ 28338      ✗ 0   
     data_received..................: 838 MB  10 MB/s
     data_sent......................: 11 MB   136 kB/s
     http_req_blocked...............: avg=36.54µs  min=1.41µs   med=4.42µs   max=11.24ms  p(90)=6.5µs    p(95)=7.71µs   p(99.9)=9.3ms   
     http_req_connecting............: avg=30.44µs  min=0s       med=0s       max=11.2ms   p(90)=0s       p(95)=0s       p(99.9)=9.27ms  
     http_req_duration..............: avg=316.62ms min=212.55ms med=314.48ms max=865.43ms p(90)=349.66ms p(95)=362.41ms p(99.9)=755.29ms
       { expected_response:true }...: avg=316.62ms min=212.55ms med=314.48ms max=865.43ms p(90)=349.66ms p(95)=362.41ms p(99.9)=755.29ms
     http_req_failed................: 0.00%   ✓ 0          ✗ 9546
     http_req_receiving.............: avg=103.25µs min=33.21µs  med=83.68µs  max=4.79ms   p(90)=141.19µs p(95)=171.06µs p(99.9)=2.17ms  
     http_req_sending...............: avg=200.6µs  min=6.65µs   med=17.19µs  max=354.81ms p(90)=33.95µs  p(95)=48.39µs  p(99.9)=5.27ms  
     http_req_tls_handshaking.......: avg=0s       min=0s       med=0s       max=0s       p(90)=0s       p(95)=0s       p(99.9)=0s      
     http_req_waiting...............: avg=316.32ms min=212.31ms med=314.3ms  max=864.09ms p(90)=349.38ms p(95)=362ms    p(99.9)=754.19ms
     http_reqs......................: 9546    116.722986/s
     iteration_duration.............: avg=318.28ms min=230.78ms med=315.18ms max=908.57ms p(90)=350.29ms p(95)=362.92ms p(99.9)=787.26ms
     iterations.....................: 9446    115.500244/s
     success_rate...................: 100.00% ✓ 9446       ✗ 0   
     vus............................: 50      min=0        max=50
     vus_max........................: 50      min=50       max=50

Performance Overview

Performance Overview

HTTP Overview

HTTP Overview

@github-actions
Copy link

github-actions bot commented Oct 24, 2025

Overview for: constant-vus-subgraphs-delay

This scenario runs 4 subgraphs and a GraphQL gateway with Federation spec, and runs a heavy query. It's being executed with a constant amount of VUs over a fixed amount of time. It measure things like memory usage, CPU usage, average RPS. It also includes a summary of the entire execution, and metrics information about HTTP execution times.

This scenario was running 50 VUs over 60s

Comparison

Comparison

Gateway RPS ⬇️ Requests Duration Notes
grafbase 171 13930 total, 0 failed avg: 217ms, p95: 229ms
hive-router 168 13592 total, 0 failed avg: 222ms, p95: 232ms
cosmo 151 12348 total, 0 failed avg: 244ms, p95: 275ms
hive-gateway 151 11574 total, 0 failed avg: 261ms, p95: 304ms
hive-gateway-bun 150 11533 total, 0 failed avg: 262ms, p95: 402ms
apollo-router 127 10354 total, 0 failed avg: 292ms, p95: 341ms
apollo-gateway 85 6957 total, 0 failed avg: 435ms, p95: 479ms
Summary for: `grafbase`

K6 Output

     ✓ response code was 200
     ✓ no graphql errors
     ✓ valid response structure

     checks.........................: 100.00% ✓ 41490      ✗ 0    
     data_received..................: 1.2 GB  15 MB/s
     data_sent......................: 16 MB   200 kB/s
     http_req_blocked...............: avg=21.73µs  min=1.2µs    med=2µs      max=10.12ms  p(90)=3.75µs   p(95)=5.28µs   p(99.9)=7.55ms  
     http_req_connecting............: avg=18.92µs  min=0s       med=0s       max=10.09ms  p(90)=0s       p(95)=0s       p(99.9)=7.53ms  
     http_req_duration..............: avg=216.96ms min=124.86ms med=216.15ms max=613.65ms p(90)=226.31ms p(95)=229.38ms p(99.9)=531.65ms
       { expected_response:true }...: avg=216.96ms min=124.86ms med=216.15ms max=613.65ms p(90)=226.31ms p(95)=229.38ms p(99.9)=531.65ms
     http_req_failed................: 0.00%   ✓ 0          ✗ 13930
     http_req_receiving.............: avg=91.87µs  min=27.23µs  med=47.17µs  max=11.17ms  p(90)=102.74µs p(95)=279.82µs p(99.9)=8.29ms  
     http_req_sending...............: avg=145.36µs min=6.21µs   med=8.56µs   max=384.14ms p(90)=33.73µs  p(95)=101.17µs p(99.9)=9.27ms  
     http_req_tls_handshaking.......: avg=0s       min=0s       med=0s       max=0s       p(90)=0s       p(95)=0s       p(99.9)=0s      
     http_req_waiting...............: avg=216.72ms min=124.81ms med=216.04ms max=612.62ms p(90)=226.15ms p(95)=229.16ms p(99.9)=498.8ms 
     http_reqs......................: 13930   171.942226/s
     iteration_duration.............: avg=217.32ms min=125.03ms med=216.42ms max=628.91ms p(90)=226.53ms p(95)=229.6ms  p(99.9)=568.73ms
     iterations.....................: 13830   170.707896/s
     success_rate...................: 100.00% ✓ 13830      ✗ 0    
     vus............................: 50      min=0        max=50 
     vus_max........................: 50      min=50       max=50 

Performance Overview

Performance Overview

HTTP Overview

HTTP Overview
Summary for: `hive-router`

K6 Output

     ✓ response code was 200
     ✓ no graphql errors
     ✓ valid response structure

     checks.........................: 100.00% ✓ 40476      ✗ 0    
     data_received..................: 1.2 GB  15 MB/s
     data_sent......................: 16 MB   196 kB/s
     http_req_blocked...............: avg=15.24µs  min=990ns    med=2.21µs   max=6.9ms    p(90)=3.42µs   p(95)=4.68µs   p(99.9)=4.77ms  
     http_req_connecting............: avg=12.1µs   min=0s       med=0s       max=6.86ms   p(90)=0s       p(95)=0s       p(99.9)=4.75ms  
     http_req_duration..............: avg=222.1ms  min=155.36ms med=221.27ms max=597.49ms p(90)=229.62ms p(95)=232.15ms p(99.9)=501.57ms
       { expected_response:true }...: avg=222.1ms  min=155.36ms med=221.27ms max=597.49ms p(90)=229.62ms p(95)=232.15ms p(99.9)=501.57ms
     http_req_failed................: 0.00%   ✓ 0          ✗ 13592
     http_req_receiving.............: avg=74.92µs  min=23.23µs  med=40.47µs  max=14.03ms  p(90)=87.85µs  p(95)=246.13µs p(99.9)=2.88ms  
     http_req_sending...............: avg=84.5µs   min=4.47µs   med=8.88µs   max=353.58ms p(90)=21.66µs  p(95)=90.51µs  p(99.9)=5.11ms  
     http_req_tls_handshaking.......: avg=0s       min=0s       med=0s       max=0s       p(90)=0s       p(95)=0s       p(99.9)=0s      
     http_req_waiting...............: avg=221.94ms min=155.3ms  med=221.17ms max=596.74ms p(90)=229.49ms p(95)=232.03ms p(99.9)=492.42ms
     http_reqs......................: 13592   168.081681/s
     iteration_duration.............: avg=222.45ms min=155.49ms med=221.51ms max=608.4ms  p(90)=229.8ms  p(95)=232.34ms p(99.9)=515.84ms
     iterations.....................: 13492   166.845059/s
     success_rate...................: 100.00% ✓ 13492      ✗ 0    
     vus............................: 50      min=0        max=50 
     vus_max........................: 50      min=50       max=50 

Performance Overview

Performance Overview

HTTP Overview

HTTP Overview
Summary for: `cosmo`

K6 Output

     ✓ response code was 200
     ✓ no graphql errors
     ✓ valid response structure

     checks.........................: 100.00% ✓ 36744      ✗ 0    
     data_received..................: 1.1 GB  13 MB/s
     data_sent......................: 14 MB   177 kB/s
     http_req_blocked...............: avg=34.1µs   min=1.54µs   med=3.04µs   max=120.3ms  p(90)=4.71µs   p(95)=6.31µs   p(99.9)=7.87ms  
     http_req_connecting............: avg=20.3µs   min=0s       med=0s       max=10.31ms  p(90)=0s       p(95)=0s       p(99.9)=7.62ms  
     http_req_duration..............: avg=244.38ms min=163.99ms med=243.66ms max=666.17ms p(90)=268.35ms p(95)=275.15ms p(99.9)=556.85ms
       { expected_response:true }...: avg=244.38ms min=163.99ms med=243.66ms max=666.17ms p(90)=268.35ms p(95)=275.15ms p(99.9)=556.85ms
     http_req_failed................: 0.00%   ✓ 0          ✗ 12348
     http_req_receiving.............: avg=447.73µs min=35.62µs  med=72.36µs  max=364.68ms p(90)=233.96µs p(95)=563.53µs p(99.9)=34.69ms 
     http_req_sending...............: avg=104.43µs min=6.87µs   med=11.82µs  max=265.73ms p(90)=31.07µs  p(95)=143.34µs p(99.9)=3.53ms  
     http_req_tls_handshaking.......: avg=0s       min=0s       med=0s       max=0s       p(90)=0s       p(95)=0s       p(99.9)=0s      
     http_req_waiting...............: avg=243.83ms min=163.92ms med=243.17ms max=665.16ms p(90)=267.77ms p(95)=274.47ms p(99.9)=545.04ms
     http_reqs......................: 12348   151.901372/s
     iteration_duration.............: avg=245.06ms min=164.24ms med=244.09ms max=683.71ms p(90)=268.71ms p(95)=275.54ms p(99.9)=615.16ms
     iterations.....................: 12248   150.671202/s
     success_rate...................: 100.00% ✓ 12248      ✗ 0    
     vus............................: 50      min=0        max=50 
     vus_max........................: 50      min=50       max=50 

Performance Overview

Performance Overview

HTTP Overview

HTTP Overview
Summary for: `hive-gateway`

K6 Output

     ✓ response code was 200
     ✓ no graphql errors
     ✓ valid response structure

     checks.........................: 100.00% ✓ 34422      ✗ 0    
     data_received..................: 1.0 GB  13 MB/s
     data_sent......................: 14 MB   176 kB/s
     http_req_blocked...............: avg=29.2µs   min=1.1µs    med=2.57µs   max=11.52ms  p(90)=4.05µs   p(95)=5.26µs   p(99.9)=9.21ms  
     http_req_connecting............: avg=25.81µs  min=0s       med=0s       max=11.48ms  p(90)=0s       p(95)=0s       p(99.9)=9.18ms  
     http_req_duration..............: avg=260.56ms min=133.09ms med=251.6ms  max=751.44ms p(90)=267.82ms p(95)=304.2ms  p(99.9)=635.27ms
       { expected_response:true }...: avg=260.56ms min=133.09ms med=251.6ms  max=751.44ms p(90)=267.82ms p(95)=304.2ms  p(99.9)=635.27ms
     http_req_failed................: 0.00%   ✓ 0          ✗ 11574
     http_req_receiving.............: avg=88.03µs  min=26.21µs  med=44.42µs  max=18.71ms  p(90)=98.56µs  p(95)=352.56µs p(99.9)=2.58ms  
     http_req_sending...............: avg=122.89µs min=5.41µs   med=10.66µs  max=260.14ms p(90)=36.88µs  p(95)=148.5µs  p(99.9)=5.79ms  
     http_req_tls_handshaking.......: avg=0s       min=0s       med=0s       max=0s       p(90)=0s       p(95)=0s       p(99.9)=0s      
     http_req_waiting...............: avg=260.35ms min=133.03ms med=251.48ms max=750.8ms  p(90)=267.62ms p(95)=303.23ms p(99.9)=634.31ms
     http_reqs......................: 11574   151.557964/s
     iteration_duration.............: avg=261.79ms min=133.35ms med=251.95ms max=785.81ms p(90)=268.14ms p(95)=305.81ms p(99.9)=684.72ms
     iterations.....................: 11474   150.248494/s
     success_rate...................: 100.00% ✓ 11474      ✗ 0    
     vus............................: 50      min=0        max=50 
     vus_max........................: 50      min=50       max=50 

Performance Overview

Performance Overview

HTTP Overview

HTTP Overview
Summary for: `hive-gateway-bun`

K6 Output

     ✓ response code was 200
     ✓ no graphql errors
     ✓ valid response structure

     checks.........................: 100.00% ✓ 34299      ✗ 0    
     data_received..................: 1.0 GB  13 MB/s
     data_sent......................: 13 MB   175 kB/s
     http_req_blocked...............: avg=28.35µs  min=1.15µs   med=2.66µs   max=11.5ms   p(90)=4.1µs    p(95)=5.51µs   p(99.9)=9.12ms  
     http_req_connecting............: avg=24.92µs  min=0s       med=0s       max=11.47ms  p(90)=0s       p(95)=0s       p(99.9)=9.07ms  
     http_req_duration..............: avg=261.89ms min=154.2ms  med=252.51ms max=714.63ms p(90)=273.65ms p(95)=402.32ms p(99.9)=599.79ms
       { expected_response:true }...: avg=261.89ms min=154.2ms  med=252.51ms max=714.63ms p(90)=273.65ms p(95)=402.32ms p(99.9)=599.79ms
     http_req_failed................: 0.00%   ✓ 0          ✗ 11533
     http_req_receiving.............: avg=104.73µs min=24.86µs  med=44.41µs  max=182.99ms p(90)=105.87µs p(95)=350.32µs p(99.9)=2.45ms  
     http_req_sending...............: avg=156.9µs  min=5.34µs   med=10.89µs  max=285.78ms p(90)=35.67µs  p(95)=153.76µs p(99.9)=11.04ms 
     http_req_tls_handshaking.......: avg=0s       min=0s       med=0s       max=0s       p(90)=0s       p(95)=0s       p(99.9)=0s      
     http_req_waiting...............: avg=261.63ms min=154.16ms med=252.34ms max=713.81ms p(90)=273.44ms p(95)=401.46ms p(99.9)=598.62ms
     http_reqs......................: 11533   150.684238/s
     iteration_duration.............: avg=263.16ms min=154.34ms med=252.91ms max=731.59ms p(90)=274.05ms p(95)=404.16ms p(99.9)=662.32ms
     iterations.....................: 11433   149.37769/s
     success_rate...................: 100.00% ✓ 11433      ✗ 0    
     vus............................: 50      min=0        max=50 
     vus_max........................: 50      min=50       max=50 

Performance Overview

Performance Overview

HTTP Overview

HTTP Overview
Summary for: `apollo-router`

K6 Output

     ✓ response code was 200
     ✓ no graphql errors
     ✓ valid response structure

     checks.........................: 100.00% ✓ 30762      ✗ 0    
     data_received..................: 909 MB  11 MB/s
     data_sent......................: 12 MB   148 kB/s
     http_req_blocked...............: avg=26.04µs  min=1.71µs   med=2.79µs   max=9.41ms   p(90)=4.15µs   p(95)=5.1µs    p(99.9)=7.44ms  
     http_req_connecting............: avg=22.59µs  min=0s       med=0s       max=9.37ms   p(90)=0s       p(95)=0s       p(99.9)=7.42ms  
     http_req_duration..............: avg=291.55ms min=140.49ms med=291.35ms max=723.97ms p(90)=331.14ms p(95)=341.05ms p(99.9)=634.46ms
       { expected_response:true }...: avg=291.55ms min=140.49ms med=291.35ms max=723.97ms p(90)=331.14ms p(95)=341.05ms p(99.9)=634.46ms
     http_req_failed................: 0.00%   ✓ 0          ✗ 10354
     http_req_receiving.............: avg=115µs    min=33.62µs  med=52.55µs  max=222.69ms p(90)=107.8µs  p(95)=301.35µs p(99.9)=2.28ms  
     http_req_sending...............: avg=80.77µs  min=7.77µs   med=11.13µs  max=266.52ms p(90)=29.76µs  p(95)=138.19µs p(99.9)=3.49ms  
     http_req_tls_handshaking.......: avg=0s       min=0s       med=0s       max=0s       p(90)=0s       p(95)=0s       p(99.9)=0s      
     http_req_waiting...............: avg=291.35ms min=140.42ms med=291.13ms max=708.18ms p(90)=330.98ms p(95)=340.8ms  p(99.9)=626.27ms
     http_reqs......................: 10354   127.235453/s
     iteration_duration.............: avg=292.72ms min=140.72ms med=292.05ms max=762.35ms p(90)=331.59ms p(95)=341.48ms p(99.9)=655.82ms
     iterations.....................: 10254   126.006599/s
     success_rate...................: 100.00% ✓ 10254      ✗ 0    
     vus............................: 50      min=0        max=50 
     vus_max........................: 50      min=50       max=50 

Performance Overview

Performance Overview

HTTP Overview

HTTP Overview
Summary for: `apollo-gateway`

K6 Output

     ✓ response code was 200
     ✓ no graphql errors
     ✓ valid response structure

     checks.........................: 100.00% ✓ 20571     ✗ 0   
     data_received..................: 611 MB  7.5 MB/s
     data_sent......................: 8.1 MB  99 kB/s
     http_req_blocked...............: avg=48.69µs  min=1.39µs   med=3.19µs   max=12.12ms  p(90)=5.07µs   p(95)=5.82µs   p(99.9)=10.54ms 
     http_req_connecting............: avg=44.66µs  min=0s       med=0s       max=12.08ms  p(90)=0s       p(95)=0s       p(99.9)=10.5ms  
     http_req_duration..............: avg=434.63ms min=212.06ms med=437.45ms max=979.16ms p(90)=466.18ms p(95)=478.72ms p(99.9)=886.65ms
       { expected_response:true }...: avg=434.63ms min=212.06ms med=437.45ms max=979.16ms p(90)=466.18ms p(95)=478.72ms p(99.9)=886.65ms
     http_req_failed................: 0.00%   ✓ 0         ✗ 6957
     http_req_receiving.............: avg=68.71µs  min=32.58µs  med=56.89µs  max=1.37ms   p(90)=102.21µs p(95)=118.72µs p(99.9)=391.08µs
     http_req_sending...............: avg=121.27µs min=6.55µs   med=12.77µs  max=289.22ms p(90)=21.06µs  p(95)=27.61µs  p(99.9)=4.39ms  
     http_req_tls_handshaking.......: avg=0s       min=0s       med=0s       max=0s       p(90)=0s       p(95)=0s       p(99.9)=0s      
     http_req_waiting...............: avg=434.44ms min=211.92ms med=437.36ms max=978.31ms p(90)=465.99ms p(95)=478.55ms p(99.9)=885.99ms
     http_reqs......................: 6957    85.129084/s
     iteration_duration.............: avg=438.54ms min=254ms    med=437.96ms max=1s       p(90)=466.94ms p(95)=479.38ms p(99.9)=974.15ms
     iterations.....................: 6857    83.905437/s
     success_rate...................: 100.00% ✓ 6857      ✗ 0   
     vus............................: 50      min=0       max=50
     vus_max........................: 50      min=50      max=50

Performance Overview

Performance Overview

HTTP Overview

HTTP Overview

@renovate renovate bot changed the title Update dependency lucide-react to ^0.547.0 Update dependency lucide-react to ^0.548.0 Oct 24, 2025
@renovate renovate bot force-pushed the renovate/lucide-monorepo branch from 42aba67 to 106ba12 Compare October 24, 2025 23:48
@ardatan ardatan merged commit 5d3ca60 into main Oct 30, 2025
34 checks passed
@ardatan ardatan deleted the renovate/lucide-monorepo branch October 30, 2025 14:17
Sign up for free to join this conversation on GitHub. Already have an account? Sign in to comment

Labels

dependencies Pull requests that update a dependency file

Projects

None yet

Development

Successfully merging this pull request may close these issues.

2 participants