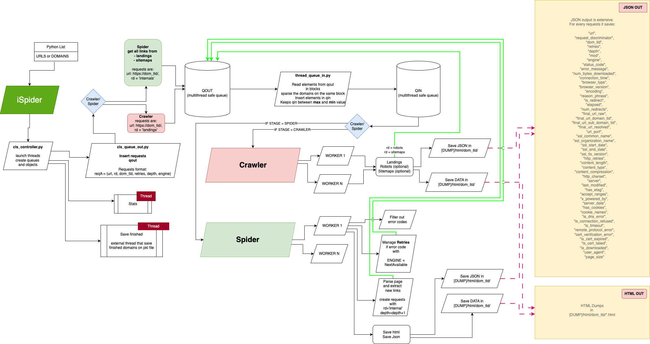
ispider is a module to spider websites
- Multicore and multithreaded
- Accepts hundreds/thousands of websites/domains as input
- Sparse requests to avoid repeated calls against the same domain
- The
httpxengine works in asyncio blocks defined bysettings.ASYNC_BLOCK_SIZE, so total concurrent threads areASYNC_BLOCK_SIZE * POOLS - It supports retry with different engines (httpx, curl, seleniumbase [testing])
It was designed for maximum speed, so it has some limitations:
- As of v0.7, it does not support files (pdf, video, images, etc); it only processes HTML
-- Crawl - Depth == 0
- Get all the landing pages for domains in the provided list.
- If "robots" is selected, download the
robots.txtfile. - If "sitemaps" is selected, parse the
robots.txtand retrieve all the sitemaps. - All data is saved under
USER_DATA/data/dumps/dom_tld.
-- Spider - Depth > 0
- Extract all links from landing pages and sitemaps.
- Download the HTML pages, extract internal links, and follow them recursively.
- Create objects in the form (
('https://domain.com', 'landing_page', 'domain.com', depth, retries, engine)) - Add them to the LIFO queue
qout - A thread retrieves elements from
qoutin variable-size blocks (depending onQUEUE_MAX_SIZE) - Fill a FIFO queue
qin - Different workers (defined in
settings.POOLS) get elements fromqinand download them toUSER_DATA/data/dumps/dom_tld - Landing pages are saved as
_.html - Each worker processes the landing page; if the result is OK (
status_code == 200), it tries to getrobots.txt - On failure, it tries the next available engine (fallback)
- It creates an object (
('https://domain.com/robots.txt', 'robots', 'domain.com', depth=1, retries=0, engine)) - Each worker retrieves the
robots.txt; if"sitemaps"is defined insettings.CRAWL_METHODS, it attempts to get all sitemaps fromrobots.txtanddom_tld/sitemaps.xml - It creates objects (
('https://domain.com/sitemap.xml', 'sitemaps', 'domain.com', depth=1, retries=0, engine)) and for other sitemaps found inrobots.txt - Every successful or failed download is logged as a row in
USER_FOLDER/jsons/crawl_conn_meta*jsonwith all information available from the engine; these files are useful for statistics/reports from the spider - When there are no more elements in
qin, after a 90-second timeout, jobs stop.
- It reads entries from
USER_FOLDER/jsons/crawl_conn_meta*jsonfor the domains in the list - It retrieves landing pages and sitemaps
- If sitemaps are compressed, it uncompresses them
- Extract all links from landing pages and sitemaps
- Create objects (
('https://domain.com/link1', 'internals', 'domain.com', depth=2, retries=0, engine)) - Use the same engine that was used for the last successful request to the domain TLD
- Add these objects to
qout - Thread
qinmoves blocks fromqouttoqin, sparsing them - Download all links, save them, and save data in JSON
- Parse the HTML, extract all INTERNAL links, follow them recursively, increasing depth
This is the projectual schema of the crawler/spider
Install it
pip install ispider
First use
from ispider_core import ISpider
if __name__ == '__main__':
# Check the readme for the complete avail parameters
config_overrides = {
'USER_FOLDER': '/Your/Dump/Folder',
'POOLS': 64,
'ASYNC_BLOCK_SIZE': 32,
'MAXIMUM_RETRIES': 2,
'CRAWL_METHODS': [],
'CODES_TO_RETRY': [430, 503, 500, 429],
'CURL_INSECURE': True,
'ENGINES': ['curl']
}
# Specify a list of domains
doms = ['domain1.com', 'domain2.com'....]
# Run
with ISpider(domains=doms, **config_overrides) as spider:
spider.run()
At first execution,
- It creates the folder settings.USER_FOLDER
- It downloads the file in settings.USER_FOLDER/sources/
https://raw.githubusercontent.com/danruggi/ispider/dev/static/exclude_domains.csv
that's a list of almost-infinite domains that would retain the script forever (or other domains too that were not needed in my project) You can update the file in ~/.ispider/sources
- It creates settings.USER_FOLDER/data/ with dumps/ and jsons/
- settings.USER_FOLDER/data/dumps are the downloaded websites
- settings.USER_FOLDER/data/jsons are the connection results for every request
Actual default settings are:
"""
## *********************************
## GENERIC SETTINGS
# Output folder for controllers, dumps and jsons
USER_FOLDER = "~/.ispider/"
# Log level
LOG_LEVEL = 'DEBUG'
## i.e., status_code = 430
CODES_TO_RETRY = [430, 503, 500, 429]
MAXIMUM_RETRIES = 2
# Delay time after some status code to be retried
TIME_DELAY_RETRY = 0
## Number of concurrent connection on the same process during crawling
# Concurrent por process
ASYNC_BLOCK_SIZE = 4
# Concurrent processes (number of cores used, check your CPU spec)
POOLS = 4
# Max timeout for connecting,
TIMEOUT = 5
# This need to be a list,
# curl is used as subprocess, so be sure you installed it on your system
# Retry will use next available engine.
# The script begins wit the suprfast httpx
# If fail, try with curl
# If fail, it tries with seleniumbase, headless and uc mode activate
ENGINES = ['httpx', 'curl', 'seleniumbase']
CURL_INSECURE = False
## *********************************
# CRAWLER
# File size
# Max file size dumped on the disk.
# This to avoid big sitemaps with errors.
MAX_CRAWL_DUMP_SIZE = 52428800
# Max depth to follow in sitemaps
SITEMAPS_MAX_DEPTH = 2
# Crawler will get robots and sitemaps too
CRAWL_METHODS = ['robots', 'sitemaps']
## *********************************
## SPIDER
# Queue max, till 1 billion is ok on normal systems
QUEUE_MAX_SIZE = 100000
# Max depth to follow in websites
WEBSITES_MAX_DEPTH = 2
# This is not implemented yet
MAX_PAGES_POR_DOMAIN = 1000000
# This try to exclude some kind of files
# It also test first bits of content of some common files,
# to exclude them even if online element has no extension
EXCLUDED_EXTENSIONS = [
"pdf", "csv",
"mp3", "jpg", "jpeg", "png", "gif", "bmp", "tiff", "webp", "svg", "ico", "tif",
"jfif", "eps", "raw", "cr2", "nef", "orf", "arw", "rw2", "sr2", "dng", "heif", "avif", "jp2", "jpx",
"wdp", "hdp", "psd", "ai", "cdr", "ppsx"
"ics", "ogv",
"mpg", "mp4", "mov", "m4v",
"zip", "rar"
]
# Exclude all urls that contains this REGEX
EXCLUDED_EXPRESSIONS_URL = [
# r'test',
]
"""
- Deduplication is not 100% safe, sometimes pages are downloaded multiple times, and skipped in file check. On ~10 domains, check duplication has small delay. But on 10000 domains after 500k links, the domain list is so big that checking if a link is already downloaded or not was decreasing considerably the speed (from 30000 urls/min to 300 urls/min). That's why I preferred avoid a list, and left just "check file".
