J'ai créé ce projet pour approfondir mes connaissances en arduino, en robotique, en électronique et en modélisation 3D.
Il a été effectué dans le cadre du projet d'approfondissement 2 à l'ETML.
Ce projet a été possible grâce à la collaboration de professeurs d'autres sections de l'ETML, éléctronique et automatique
- Avoir des connaissances de base en électronique
- Être à l'aise avec le langage de programmation C++
- Avoir déjà créé quelques projets en Arduino
- Connaissances de base en modélisation 3D (Fusion 360)
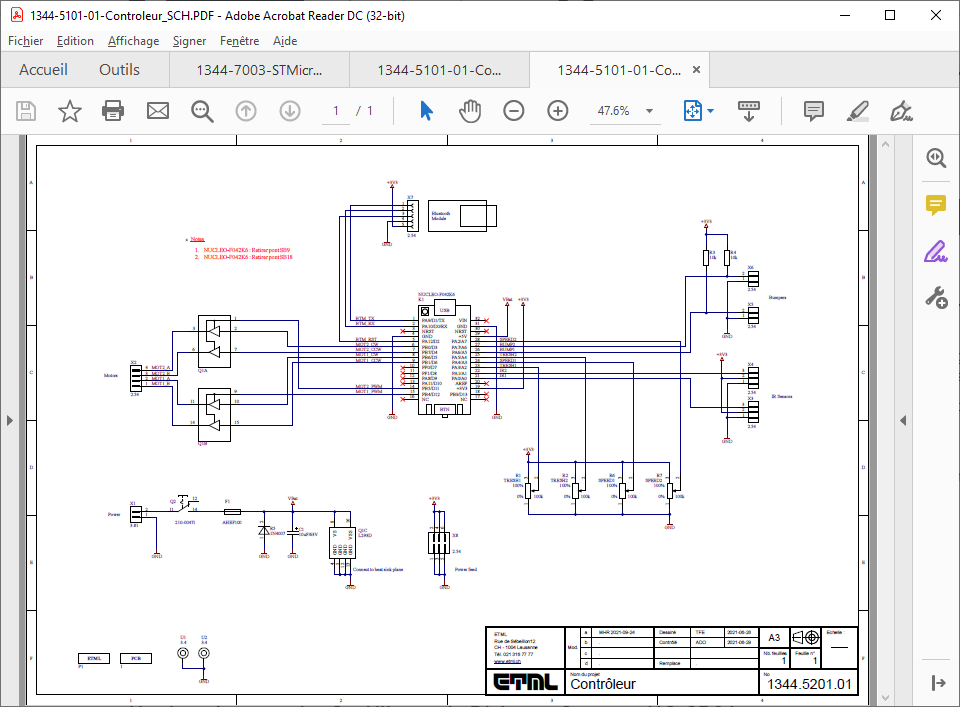
- Comprendre un schéma électronique
- Savoir faire fonctionner des composants sans jamais lire la doc qui est inexistante de toutes façons
- Pas mal d'imagination
- Visual studio code avec l'extension PlatformIO pour la programmation C++
- Autodesk Fusion 360 pour la modélisation 3D
- Adobe Acrobat Reader pour la lecture des schémas
- 1 Arduino MKR wifi 1010
- 2 capteurs de distance à ultrasons : HC-SR04
- 2 moteurs avec leurs roues : COM-Motor01
- 1 contrôler avec driver : L293D
- 1 breadboard de max 8.5 cm de long
- 2 batteries 18650 lithium avec BMS sortie 3.3V et 5V pour alimentation driver et capteurs
- 1 batterie Lithium Ion 3.7v pour l'alimentation de l'arduino










