We read every piece of feedback, and take your input very seriously.
To see all available qualifiers, see our documentation.
There was an error while loading. Please reload this page.
1 parent dd2f723 commit 39da301Copy full SHA for 39da301
README.md
@@ -44,7 +44,7 @@ To deploy on IPFS we need to do the following steps:
44
45
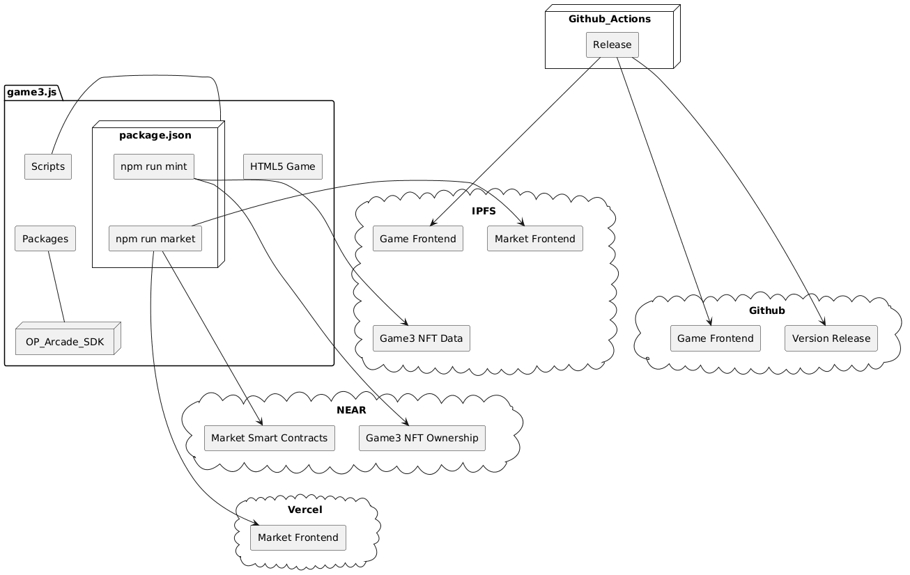
## Game3.js Overview
46
47
-
+
48
49
## Licenses
50
0 commit comments